HOME   LIST
‹–   –›

Flux Rope in 2023

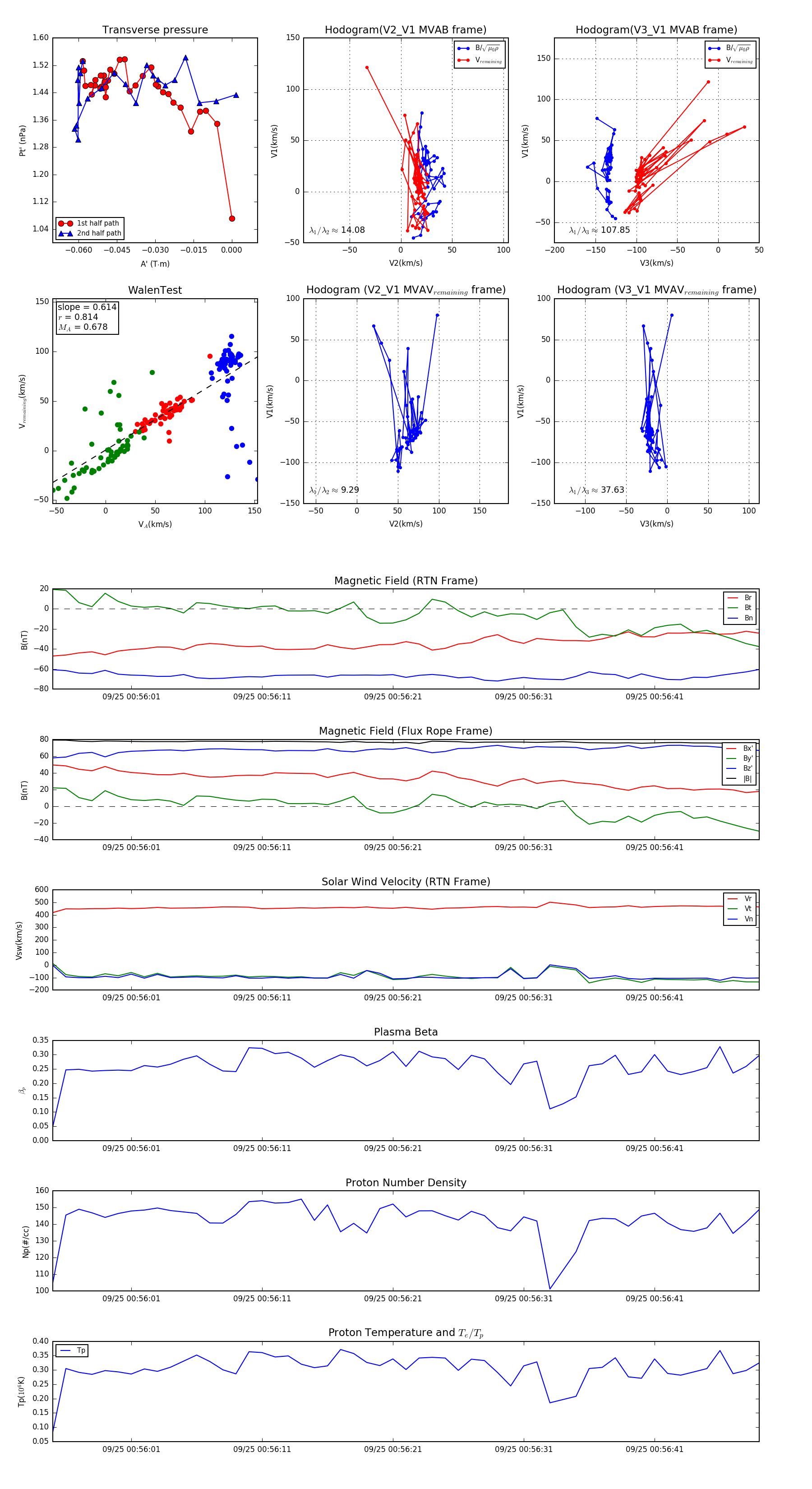
Flux Rope Event 2023-09-25 00:55:55 ~ 2023-09-25 00:56:49 (55 seconds)


plot