HOME   LIST
‹–   –›

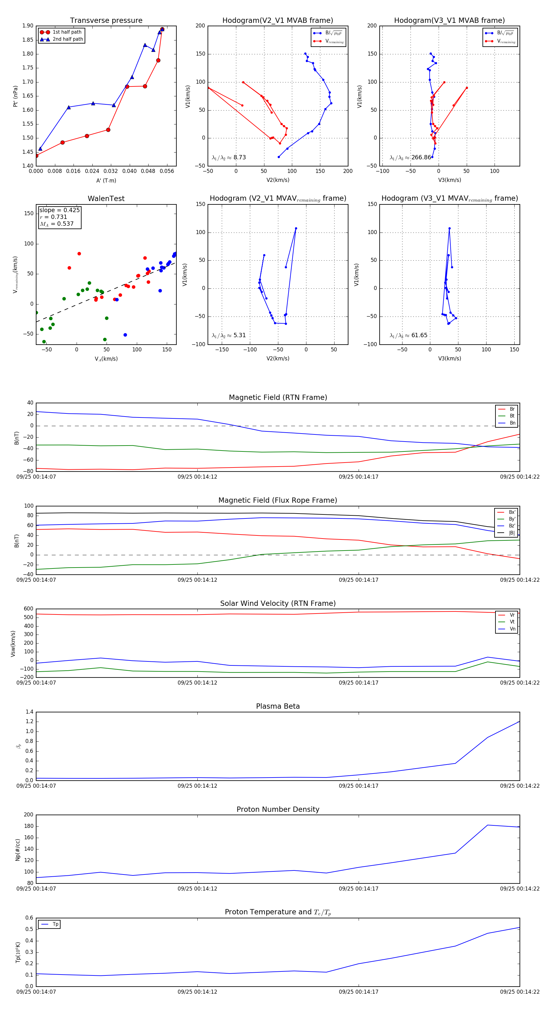
Flux Rope in 2023

Flux Rope Event 2023-09-25 00:14:07 ~ 2023-09-25 00:14:22 (16 seconds)


plot