HOME   LIST
‹–   –›

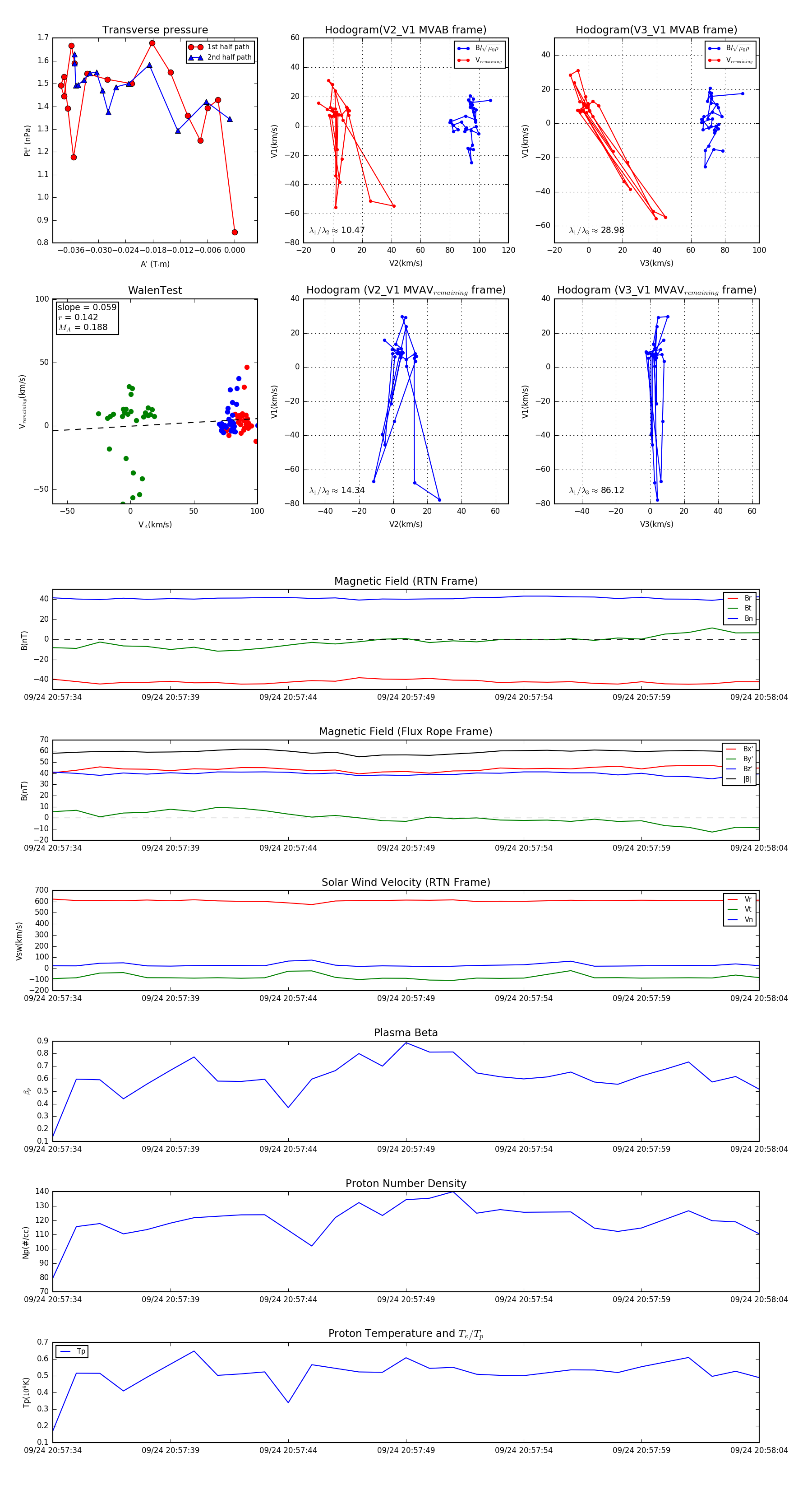
Flux Rope in 2023

Flux Rope Event 2023-09-24 20:57:34 ~ 2023-09-24 20:58:04 (31 seconds)


plot