HOME   LIST
‹–   –›

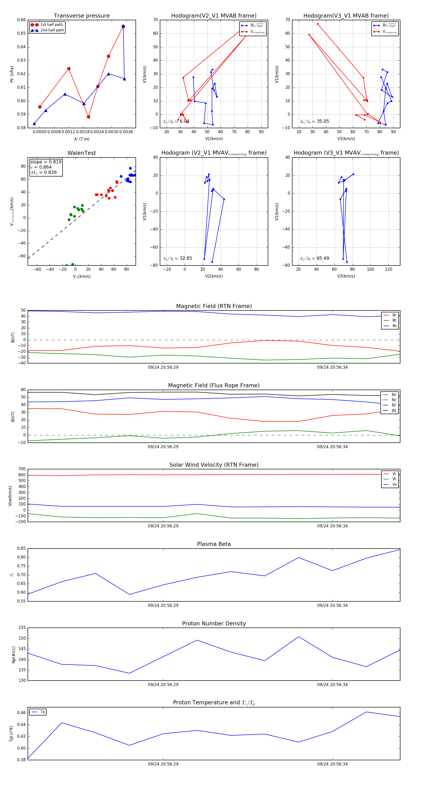
Flux Rope in 2023

Flux Rope Event 2023-09-24 20:56:25 ~ 2023-09-24 20:56:36 (12 seconds)


plot