HOME   LIST
‹–   –›

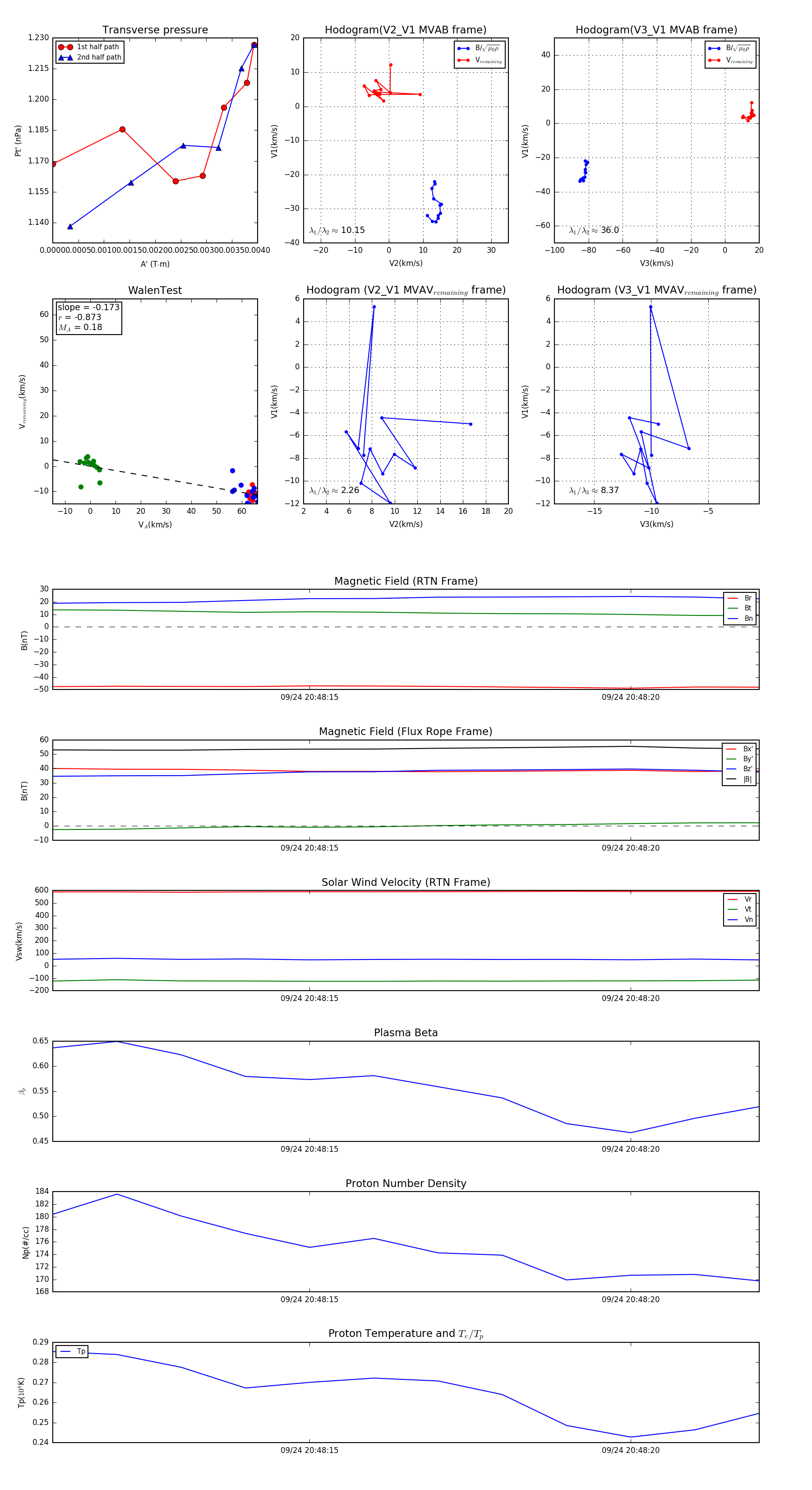
Flux Rope in 2023

Flux Rope Event 2023-09-24 20:48:11 ~ 2023-09-24 20:48:22 (12 seconds)


plot