HOME   LIST
‹–   –›

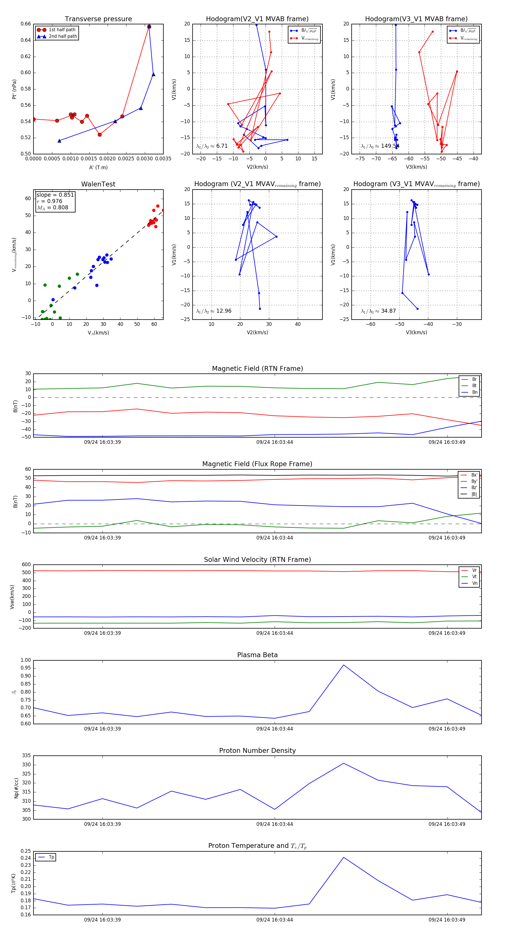
Flux Rope in 2023

Flux Rope Event 2023-09-24 16:03:37 ~ 2023-09-24 16:03:50 (14 seconds)


plot