HOME   LIST
‹–   –›

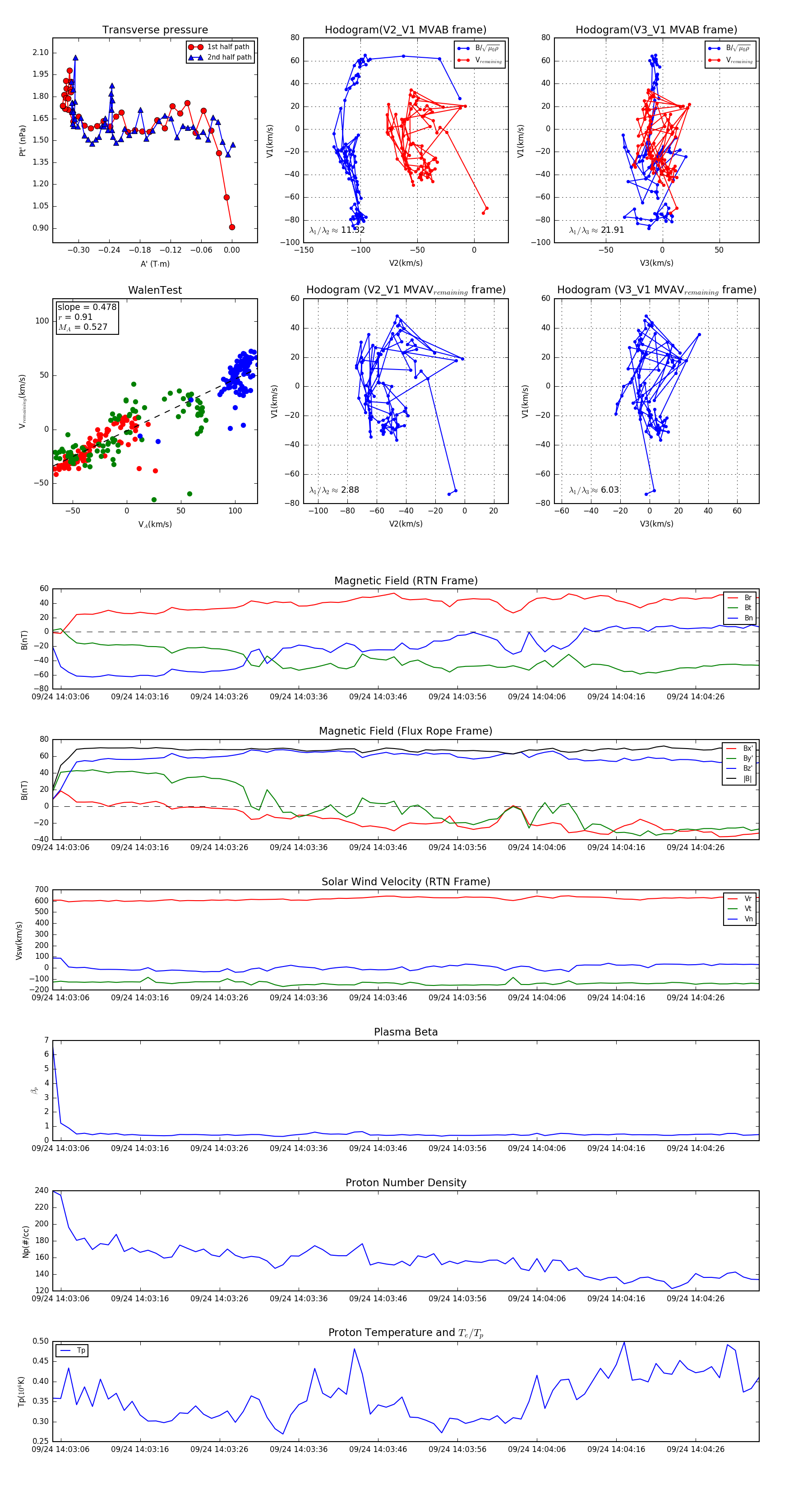
Flux Rope in 2023

Flux Rope Event 2023-09-24 14:03:05 ~ 2023-09-24 14:04:34 (90 seconds)


plot