HOME   LIST
‹–   –›

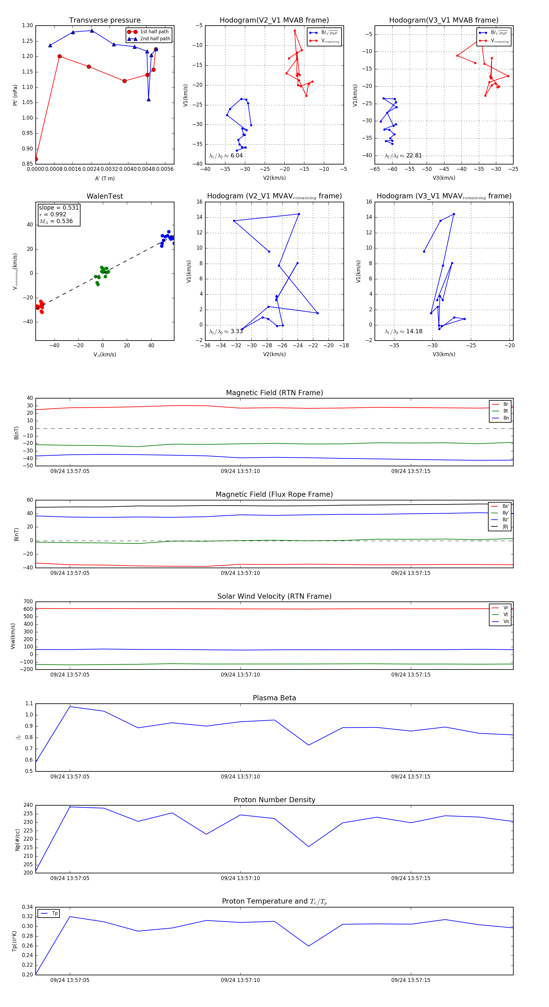
Flux Rope in 2023

Flux Rope Event 2023-09-24 13:57:04 ~ 2023-09-24 13:57:18 (15 seconds)


plot