HOME   LIST
‹–   –›

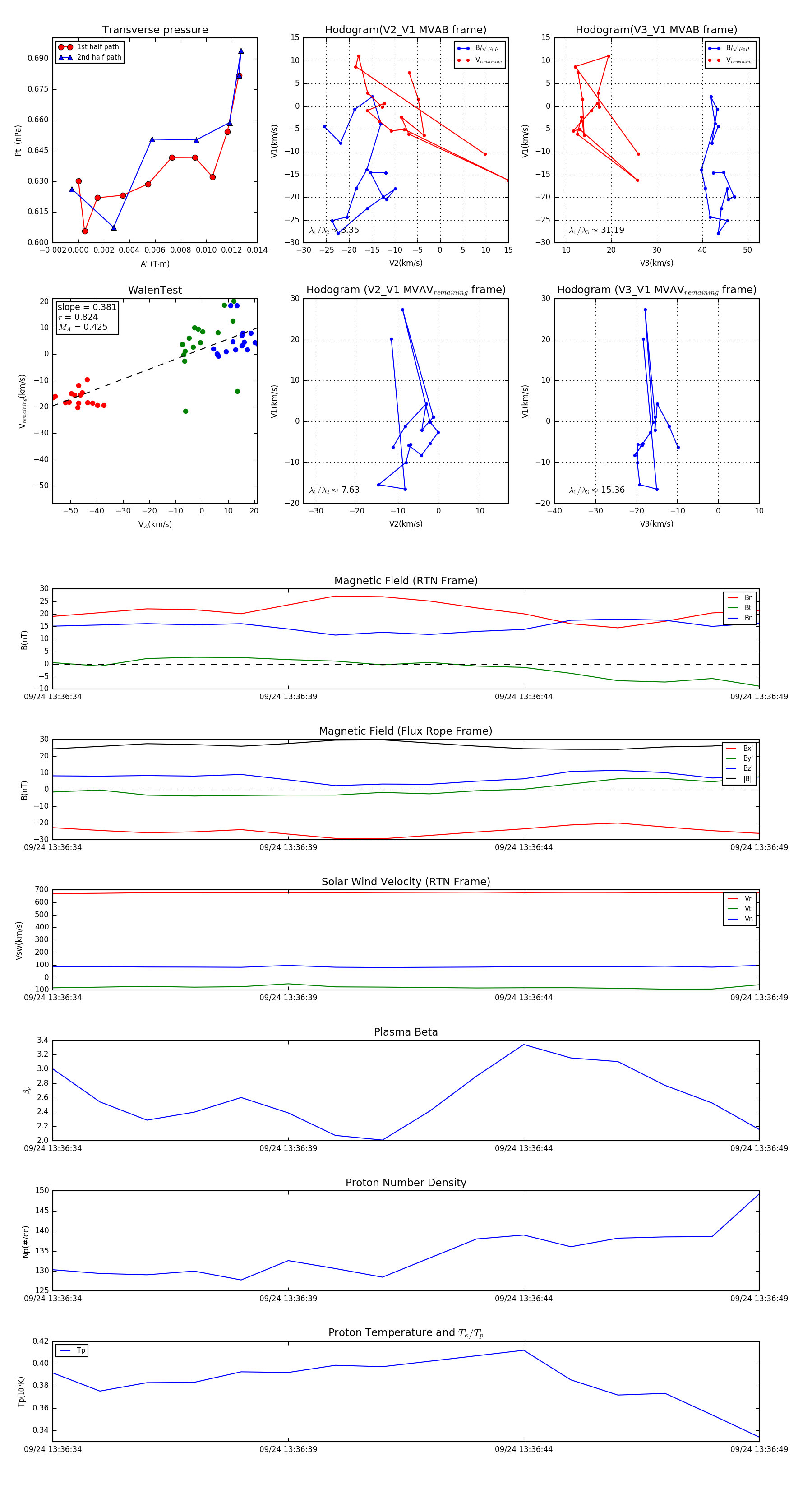
Flux Rope in 2023

Flux Rope Event 2023-09-24 13:36:34 ~ 2023-09-24 13:36:49 (16 seconds)


plot