HOME   LIST
‹–   –›

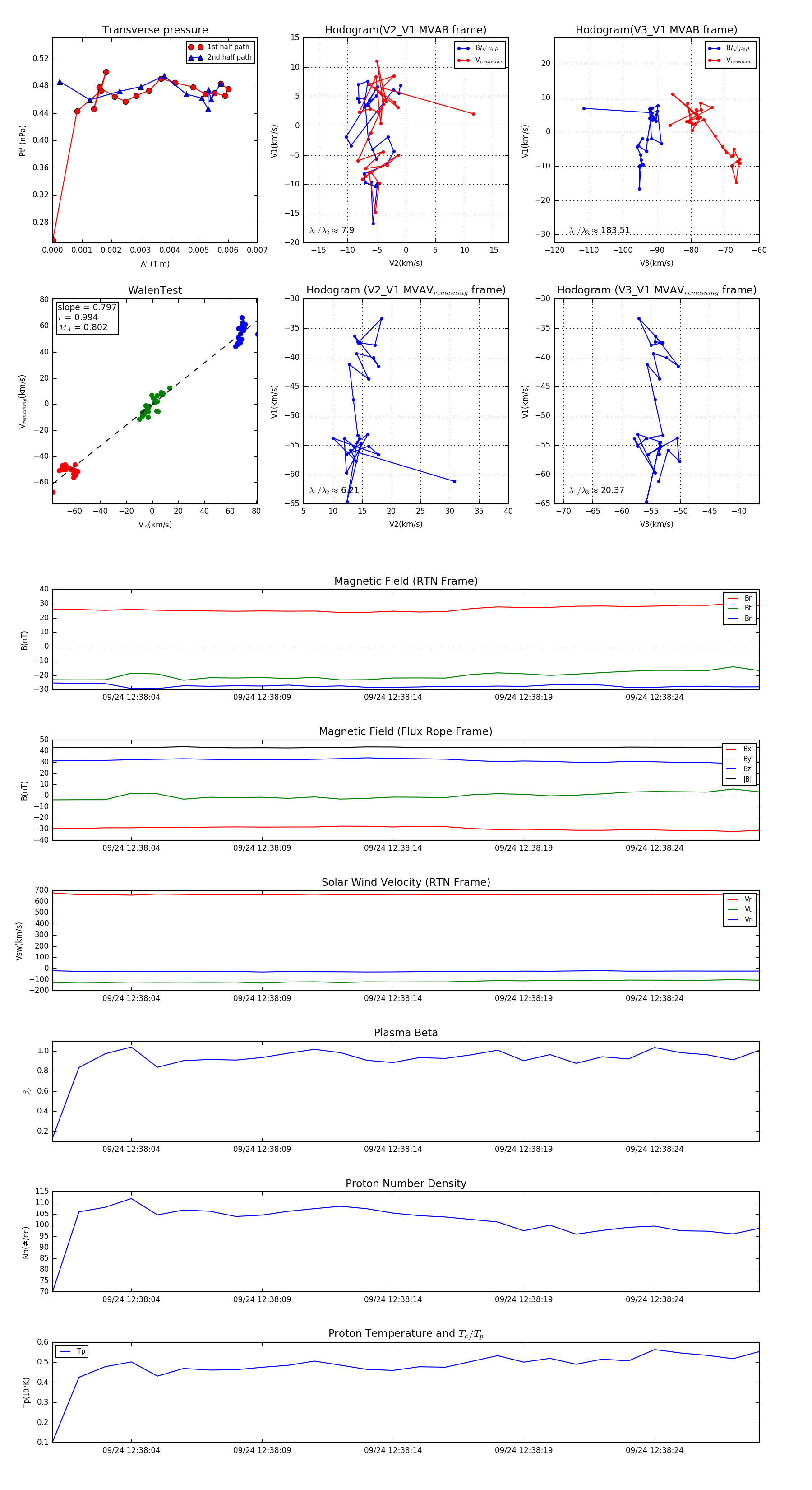
Flux Rope in 2023

Flux Rope Event 2023-09-24 12:38:01 ~ 2023-09-24 12:38:28 (28 seconds)


plot