HOME   LIST
‹–   –›

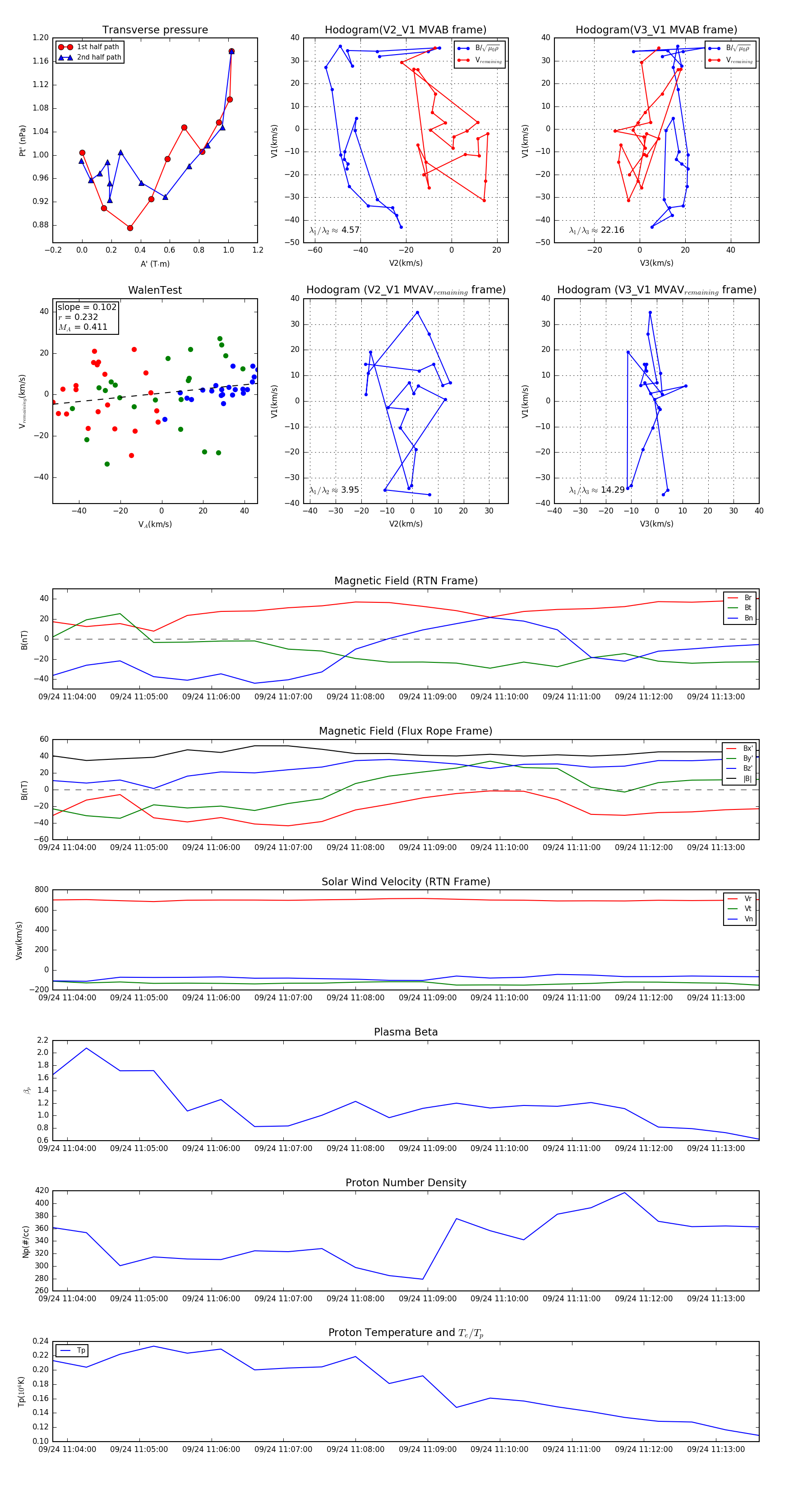
Flux Rope in 2023

Flux Rope Event 2023-09-24 11:03:48 ~ 2023-09-24 11:13:36 (589 seconds)


plot