HOME   LIST
‹–   –›

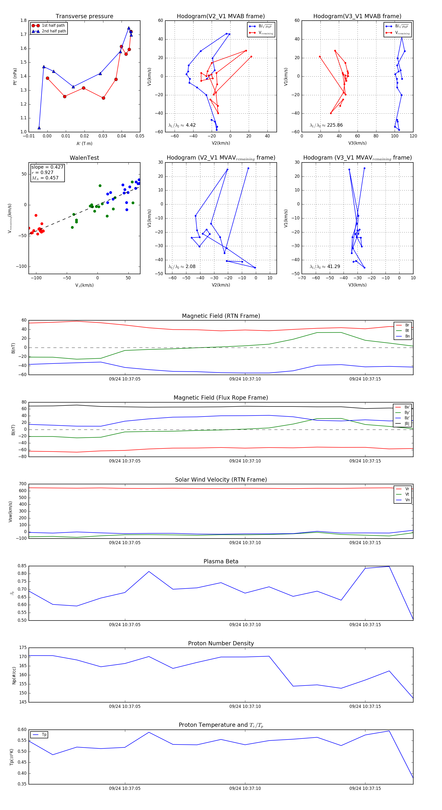
Flux Rope in 2023

Flux Rope Event 2023-09-24 10:37:01 ~ 2023-09-24 10:37:17 (17 seconds)


plot