HOME   LIST
‹–   –›

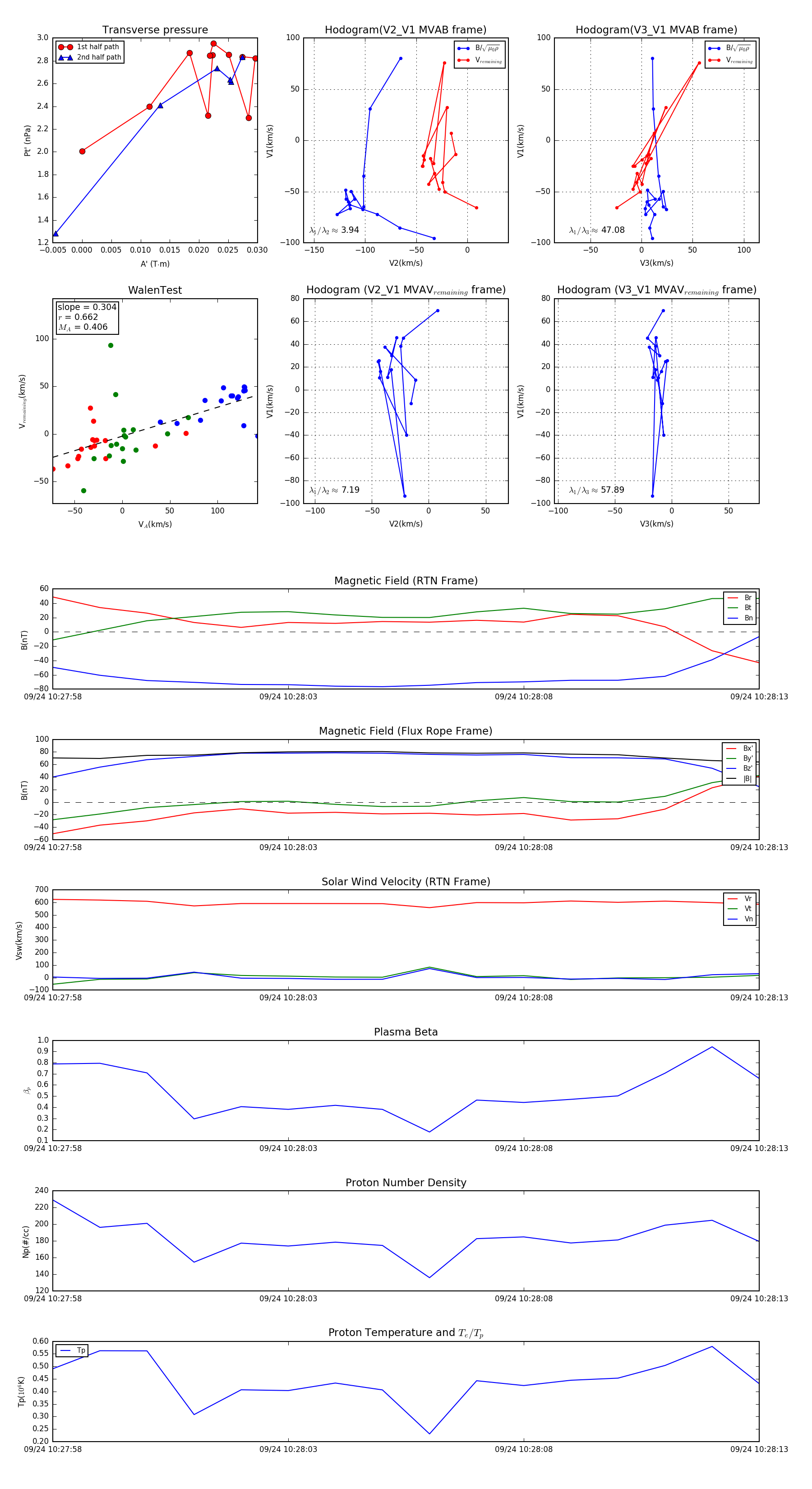
Flux Rope in 2023

Flux Rope Event 2023-09-24 10:27:58 ~ 2023-09-24 10:28:13 (16 seconds)


plot