HOME   LIST
‹–   –›

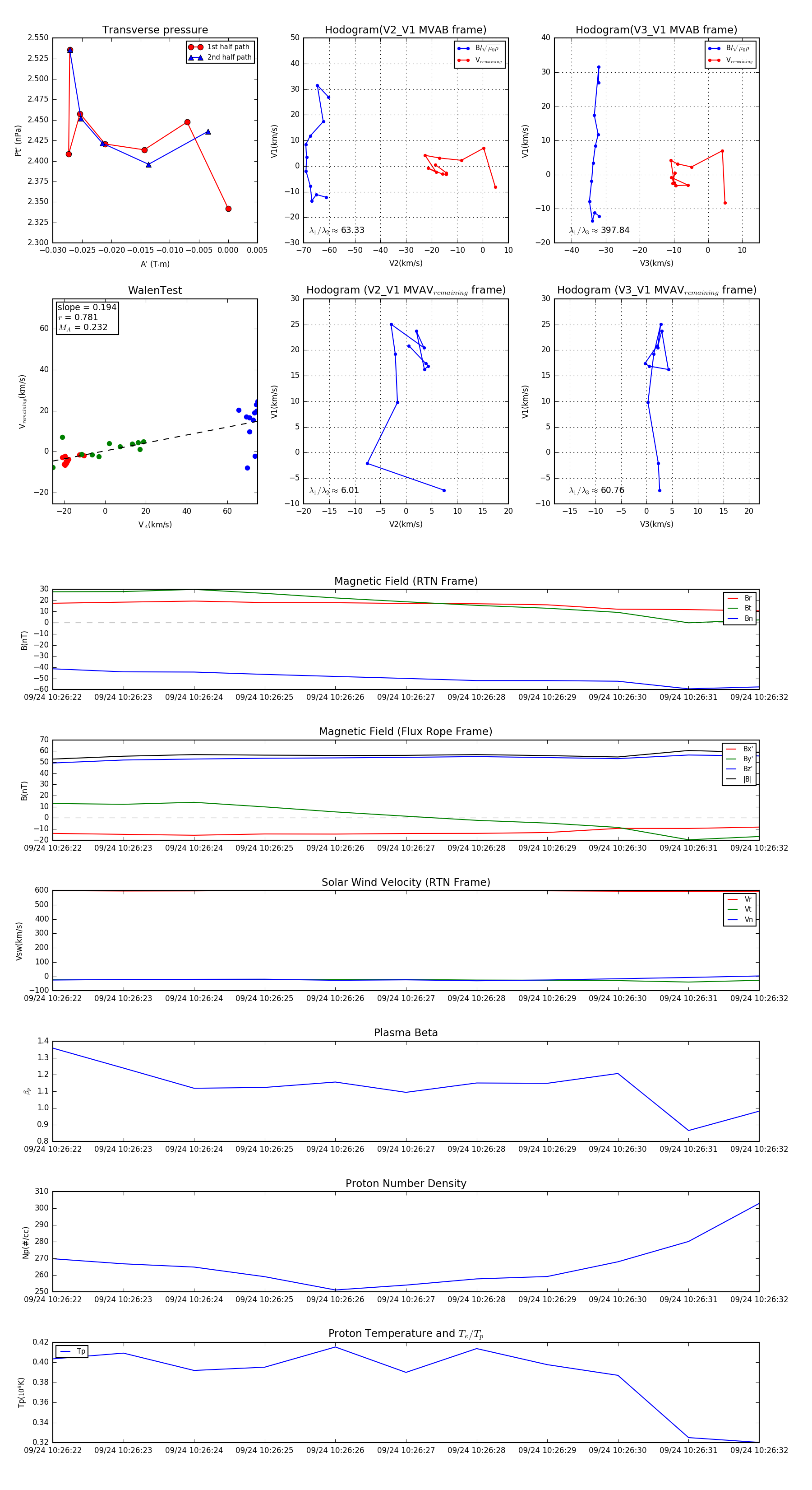
Flux Rope in 2023

Flux Rope Event 2023-09-24 10:26:22 ~ 2023-09-24 10:26:32 (11 seconds)


plot