HOME   LIST
‹–   –›

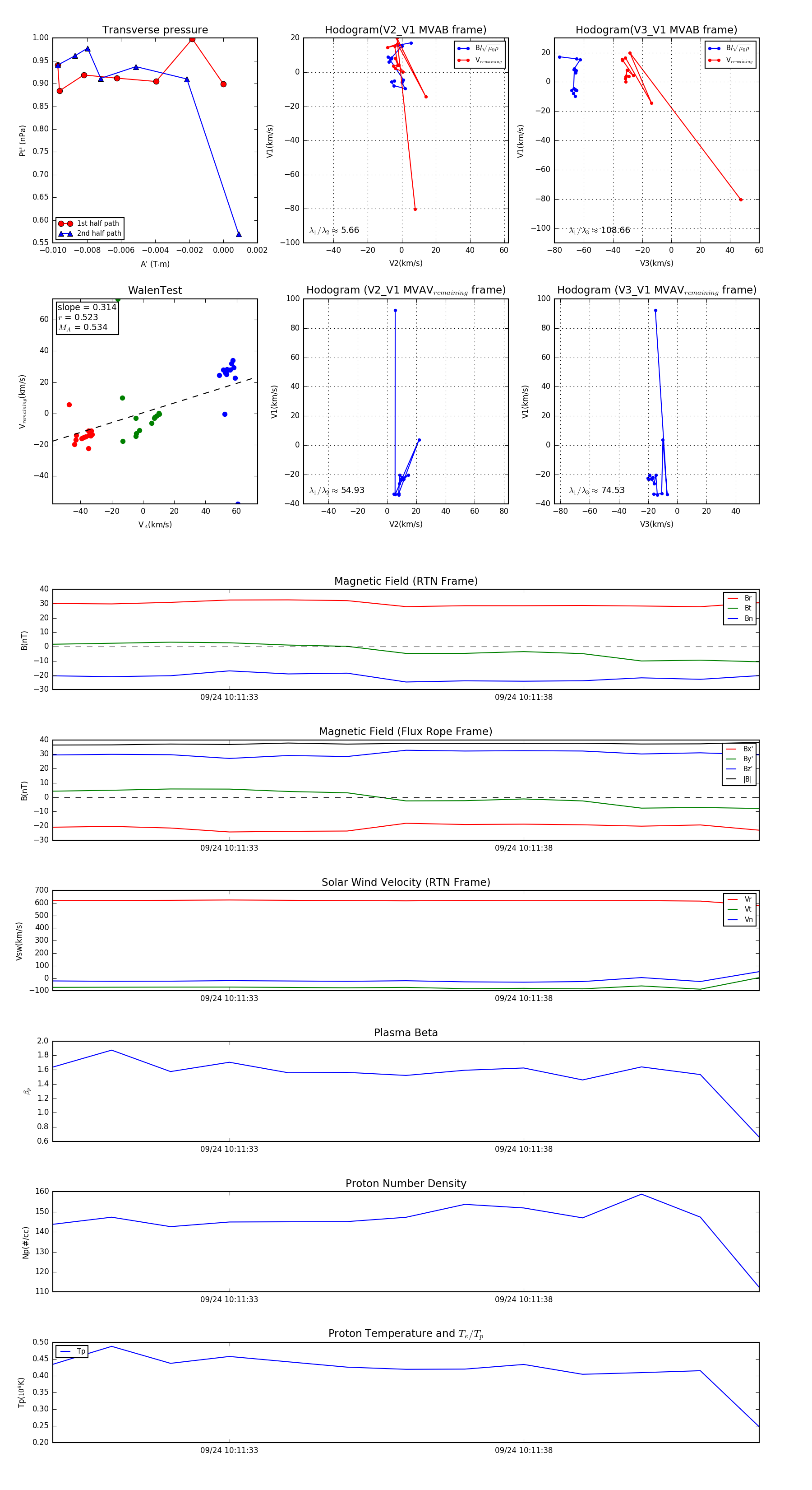
Flux Rope in 2023

Flux Rope Event 2023-09-24 10:11:30 ~ 2023-09-24 10:11:42 (13 seconds)


plot