HOME   LIST
‹–   –›

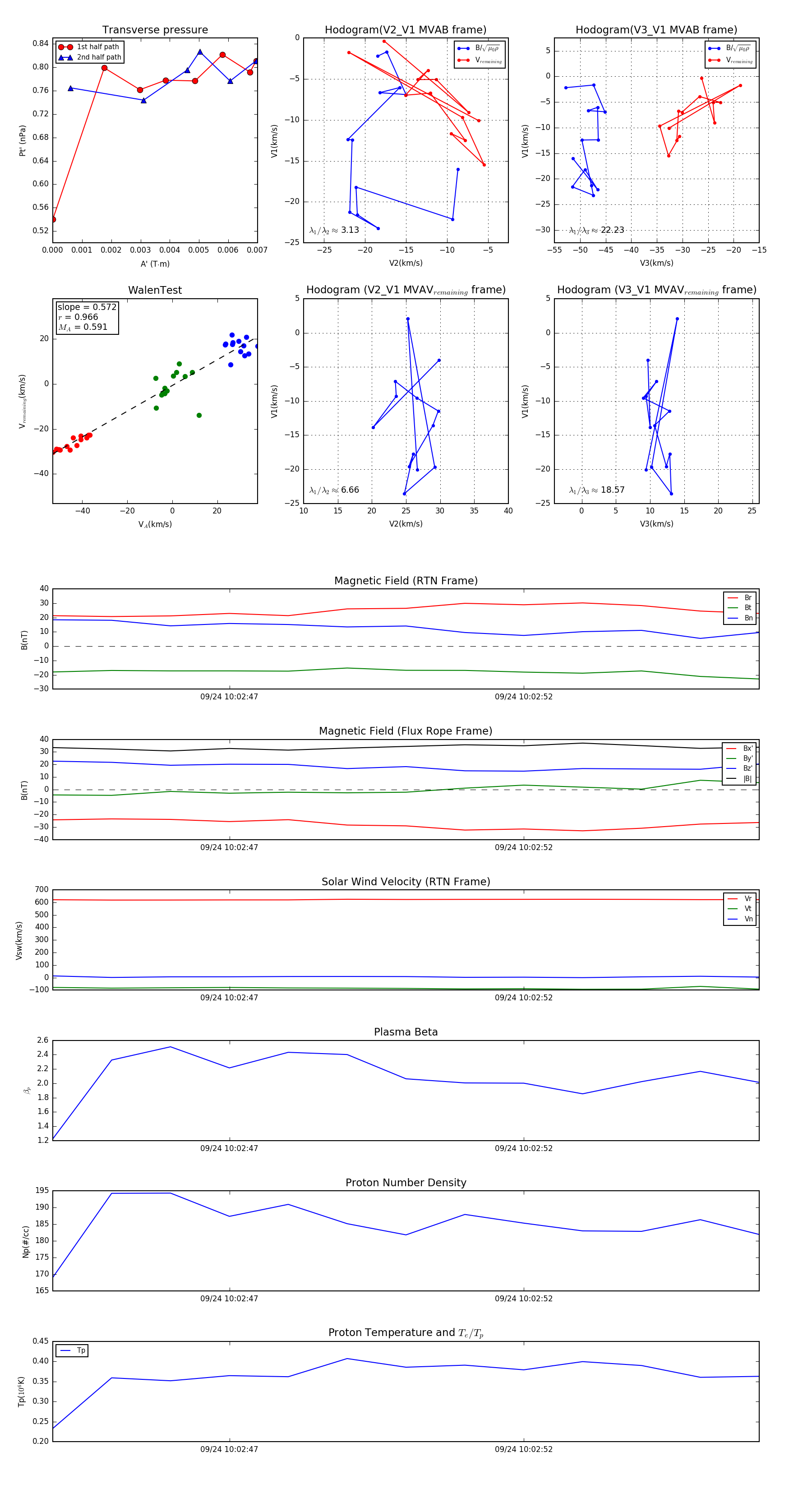
Flux Rope in 2023

Flux Rope Event 2023-09-24 10:02:44 ~ 2023-09-24 10:02:56 (13 seconds)


plot