HOME   LIST
‹–   –›

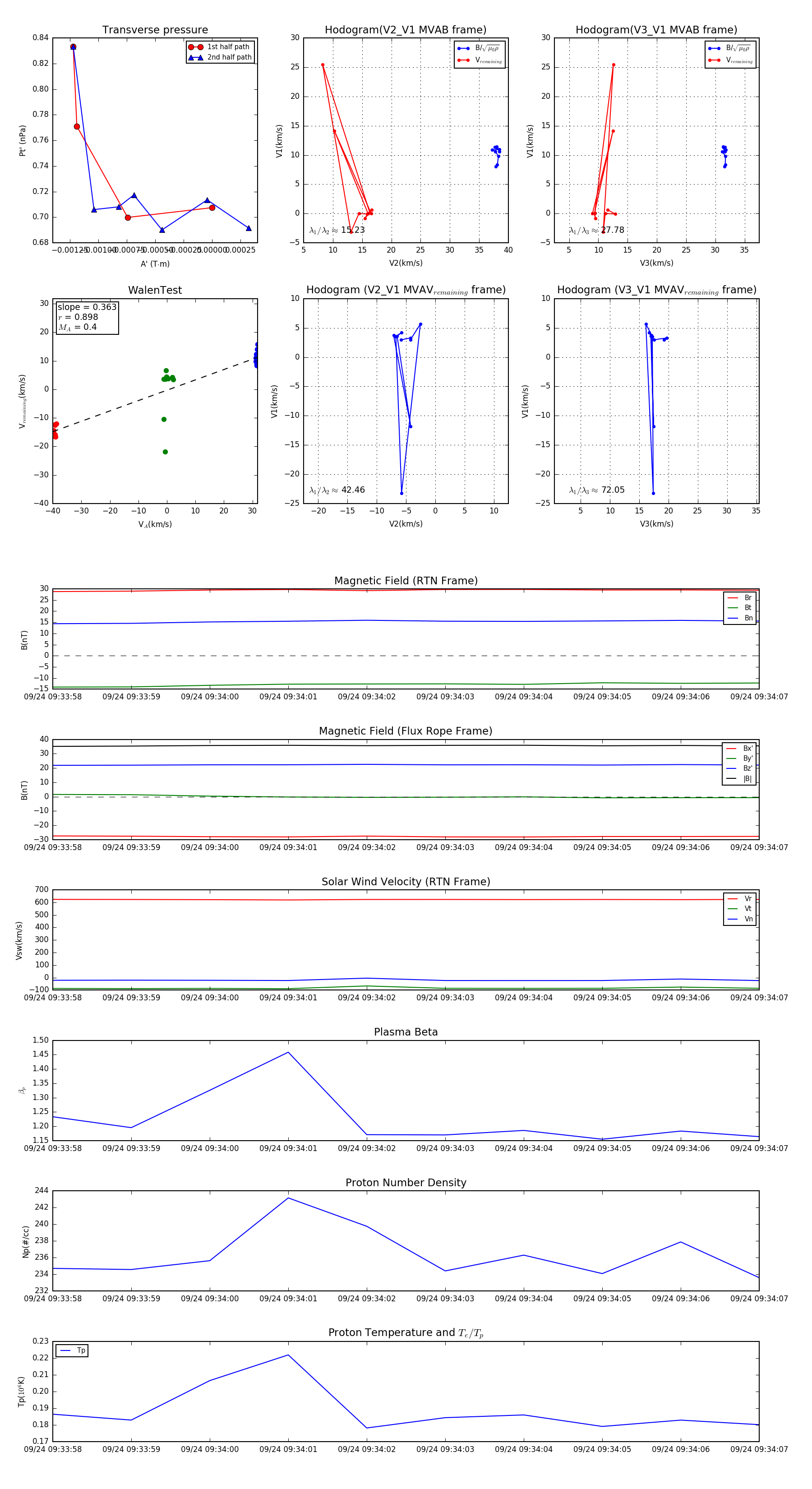
Flux Rope in 2023

Flux Rope Event 2023-09-24 09:33:58 ~ 2023-09-24 09:34:07 (10 seconds)


plot