HOME   LIST
‹–   –›

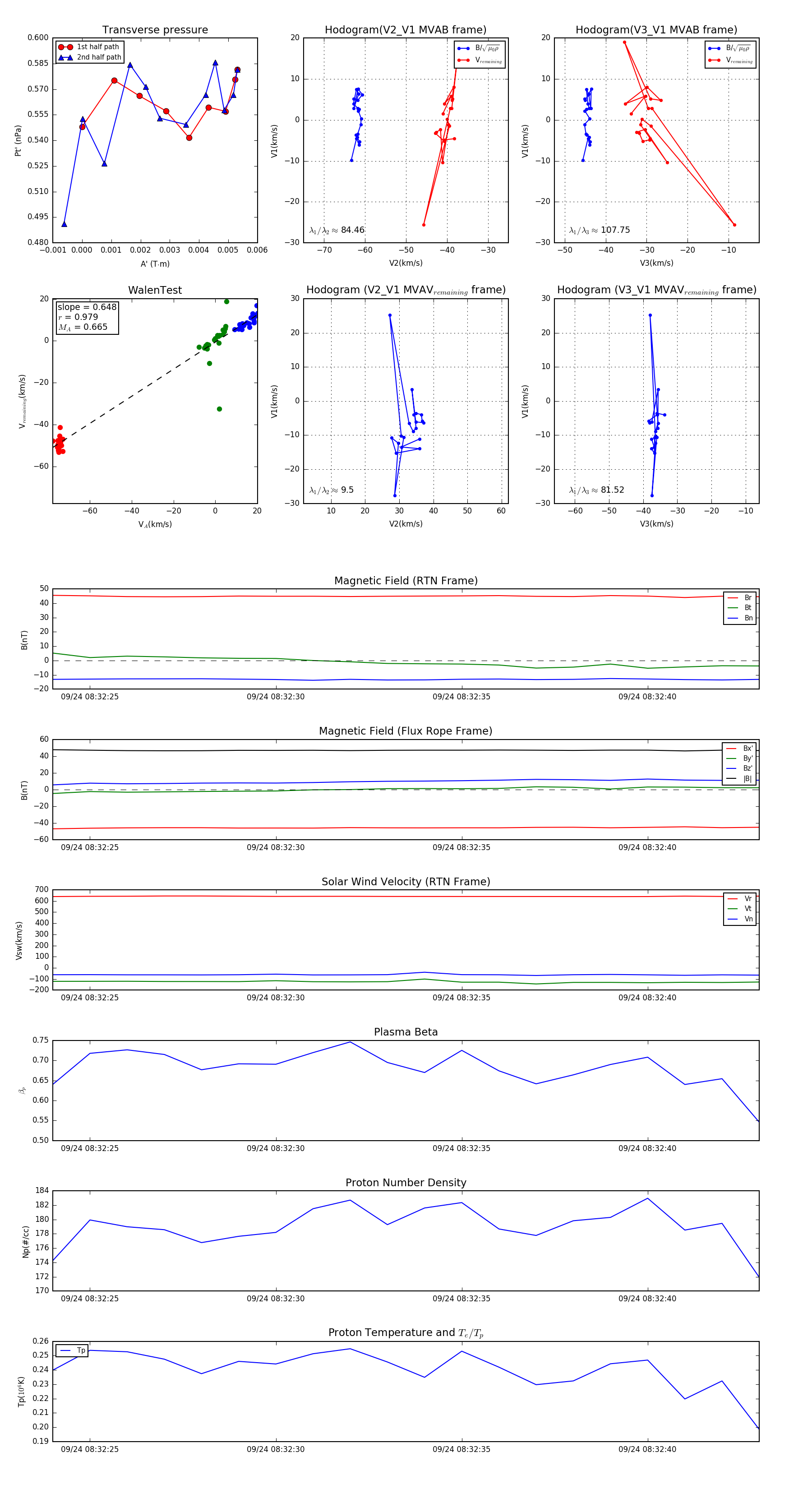
Flux Rope in 2023

Flux Rope Event 2023-09-24 08:32:24 ~ 2023-09-24 08:32:43 (20 seconds)


plot