HOME   LIST
‹–   –›

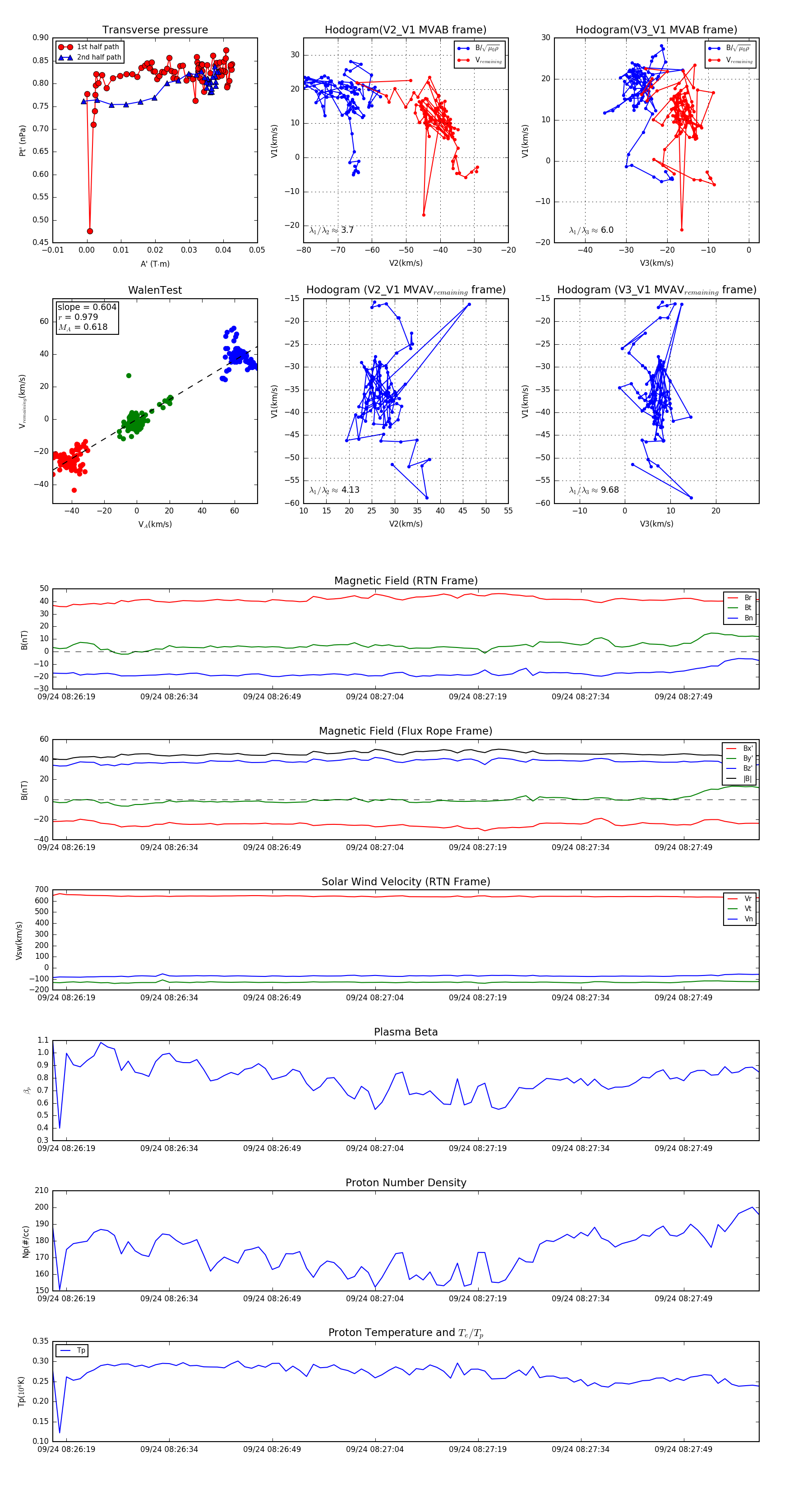
Flux Rope in 2023

Flux Rope Event 2023-09-24 08:26:17 ~ 2023-09-24 08:28:00 (104 seconds)


plot