HOME   LIST
‹–   –›

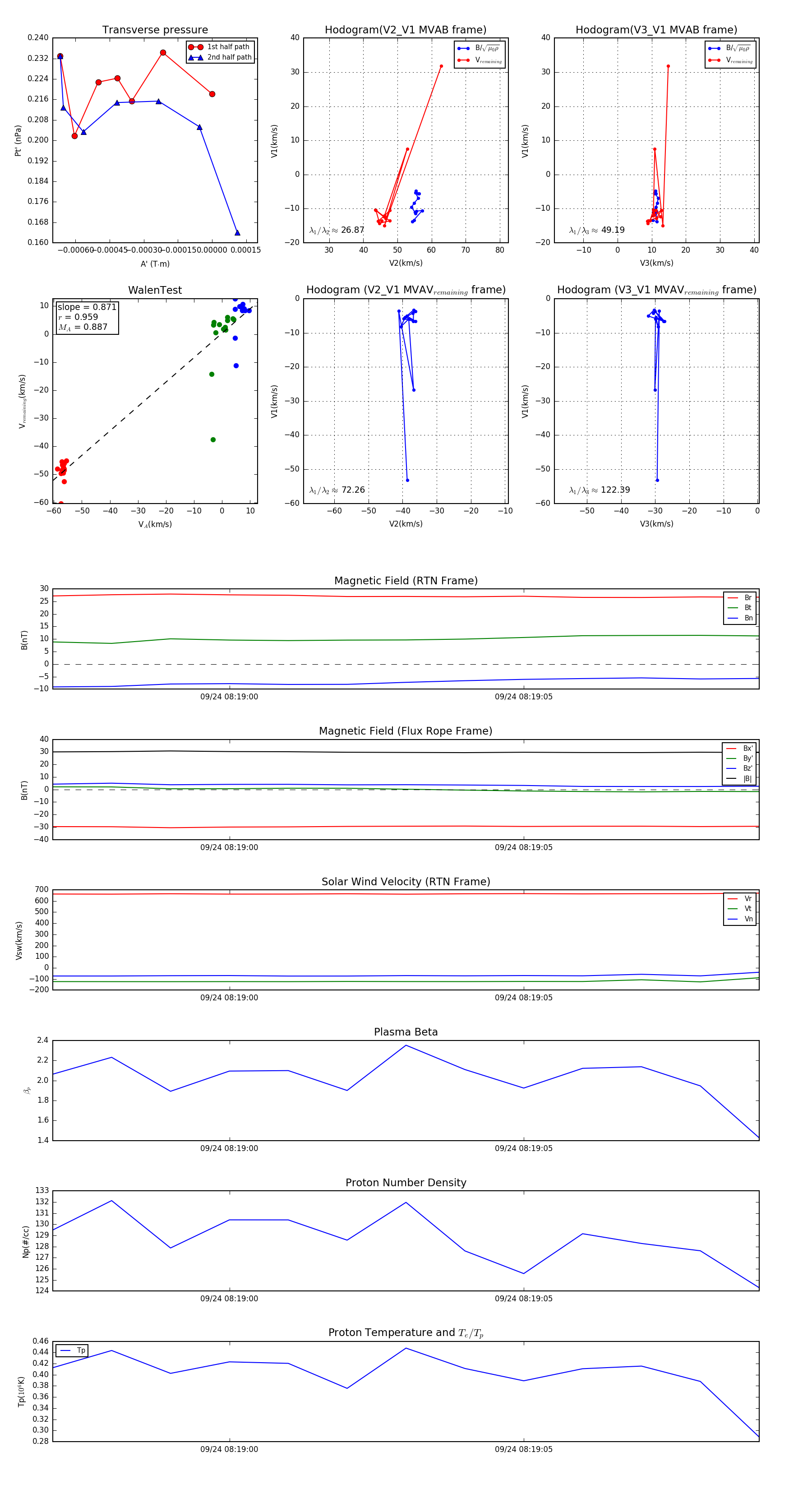
Flux Rope in 2023

Flux Rope Event 2023-09-24 08:18:57 ~ 2023-09-24 08:19:09 (13 seconds)


plot