HOME   LIST
‹–   –›

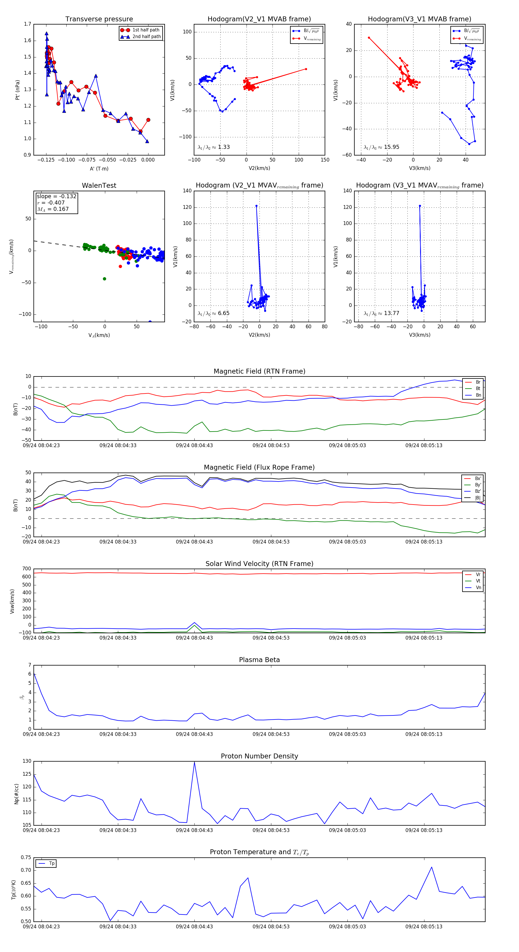
Flux Rope in 2023

Flux Rope Event 2023-09-24 08:04:22 ~ 2023-09-24 08:05:21 (60 seconds)


plot