HOME   LIST
‹–   –›

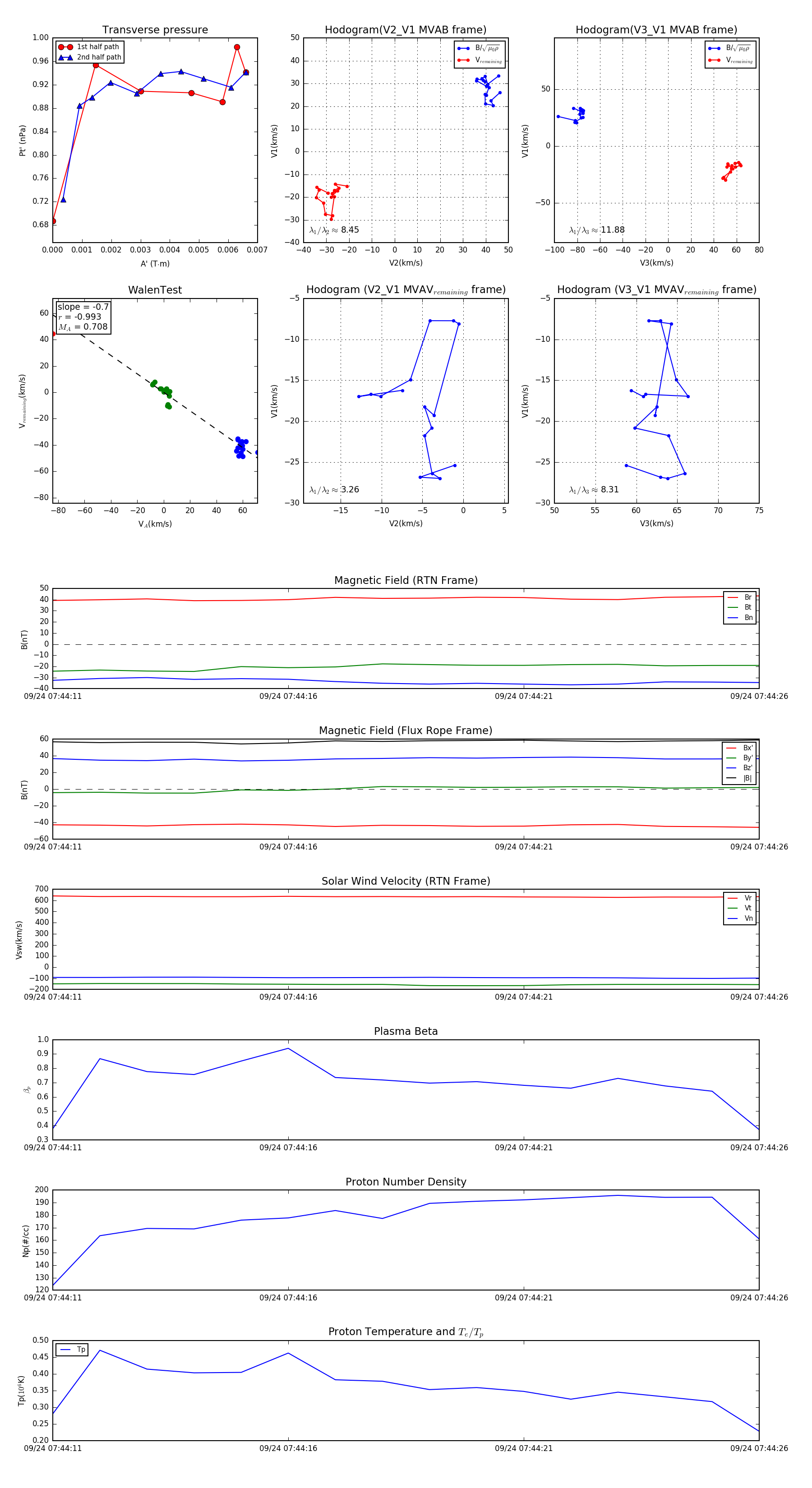
Flux Rope in 2023

Flux Rope Event 2023-09-24 07:44:11 ~ 2023-09-24 07:44:26 (16 seconds)


plot