HOME   LIST
‹–   –›

Flux Rope in 2023

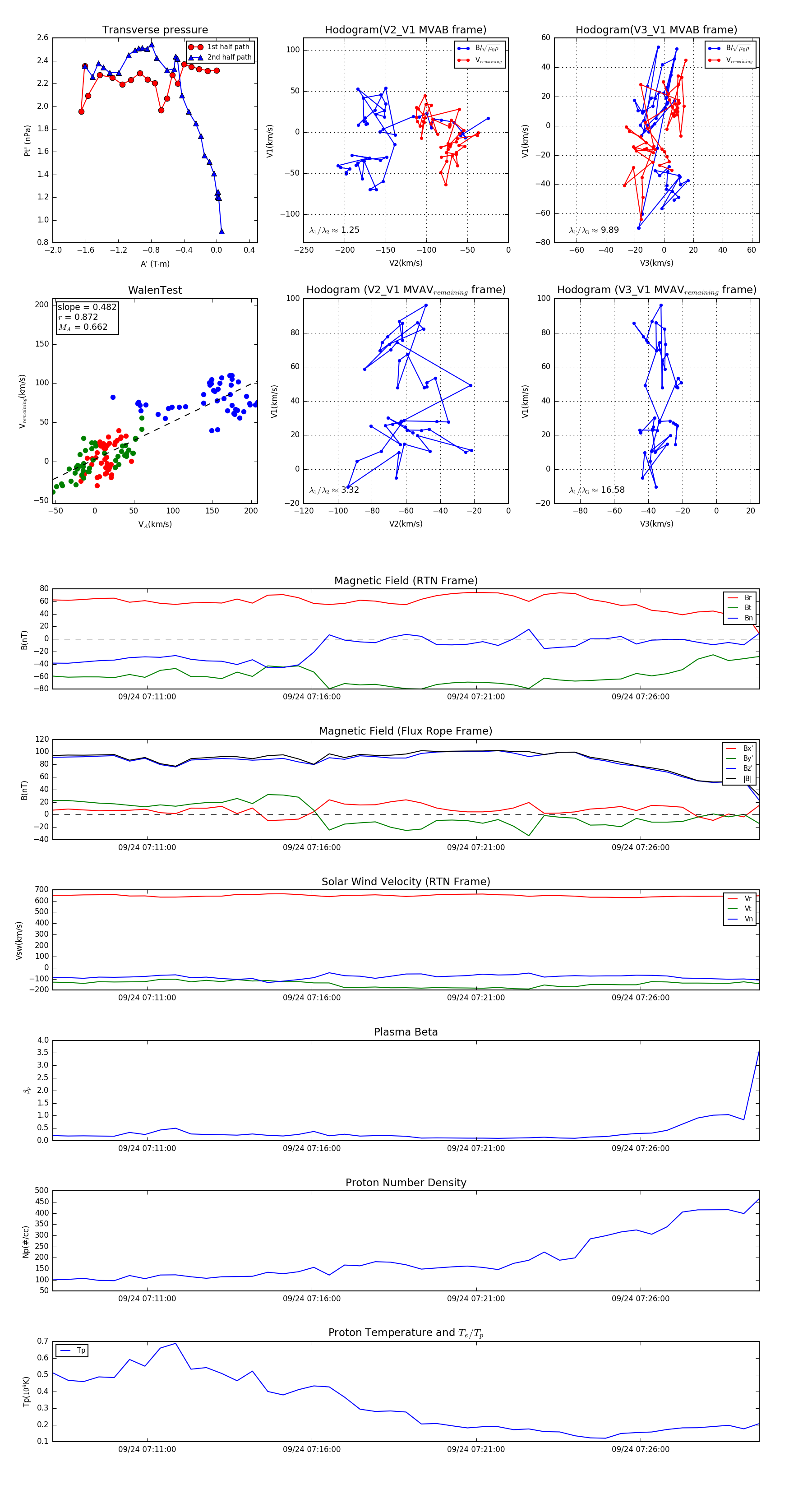
Flux Rope Event 2023-09-24 07:08:08 ~ 2023-09-24 07:29:36 (1289 seconds)


plot