HOME   LIST
‹–   –›

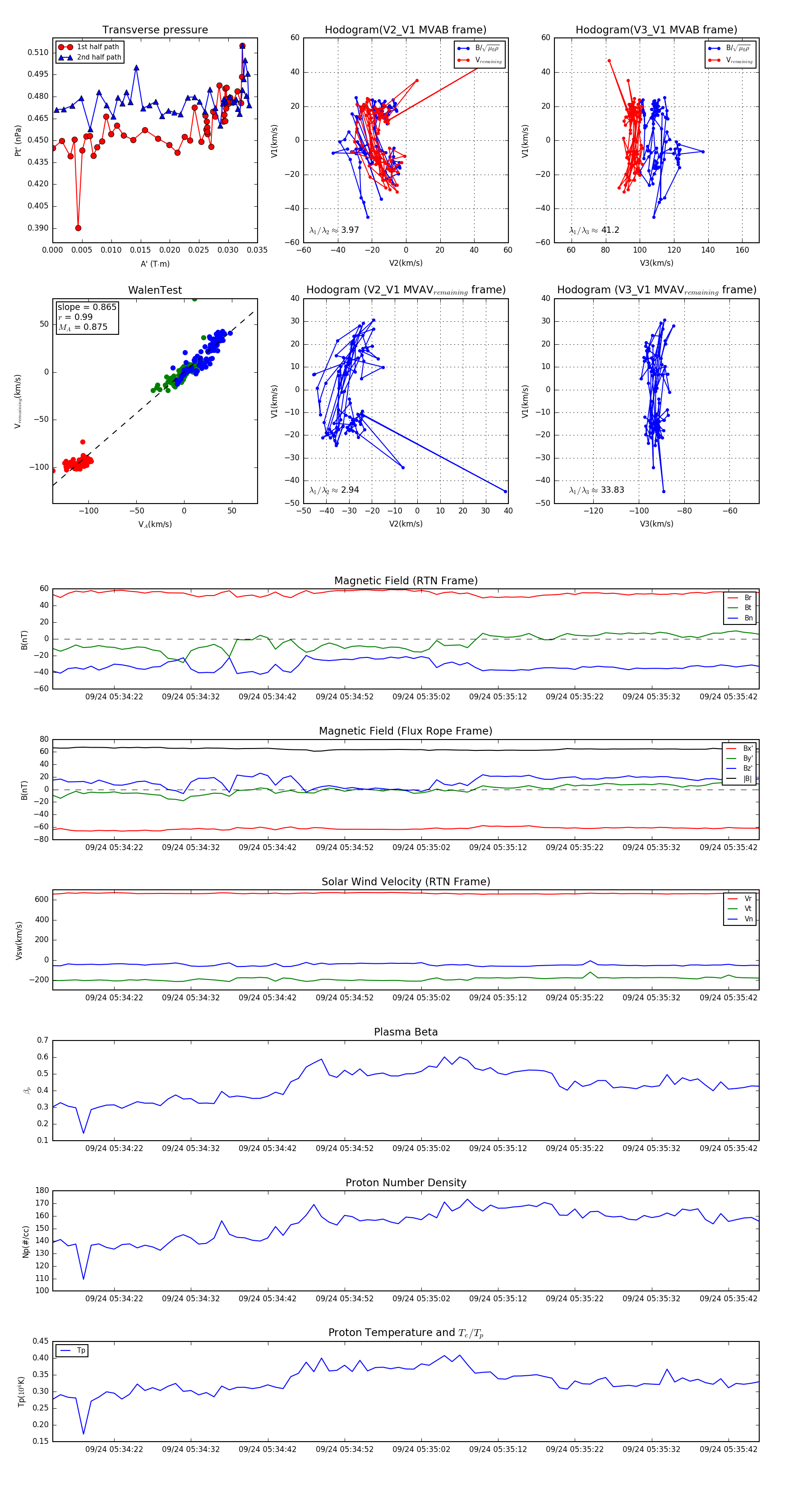
Flux Rope in 2023

Flux Rope Event 2023-09-24 05:34:14 ~ 2023-09-24 05:35:46 (93 seconds)


plot