HOME   LIST
‹–   –›

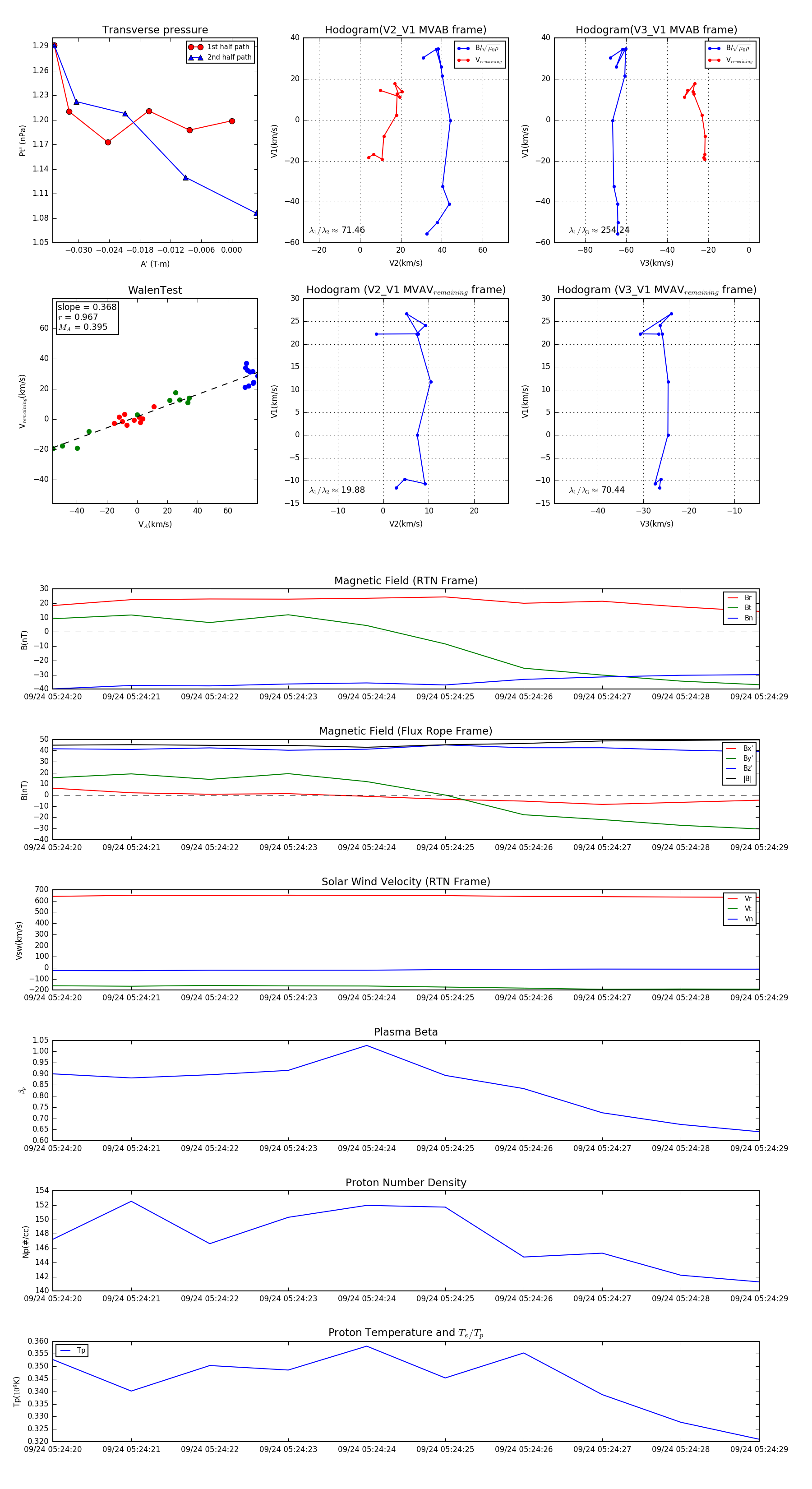
Flux Rope in 2023

Flux Rope Event 2023-09-24 05:24:20 ~ 2023-09-24 05:24:29 (10 seconds)


plot