HOME   LIST
‹–   –›

Flux Rope in 2023

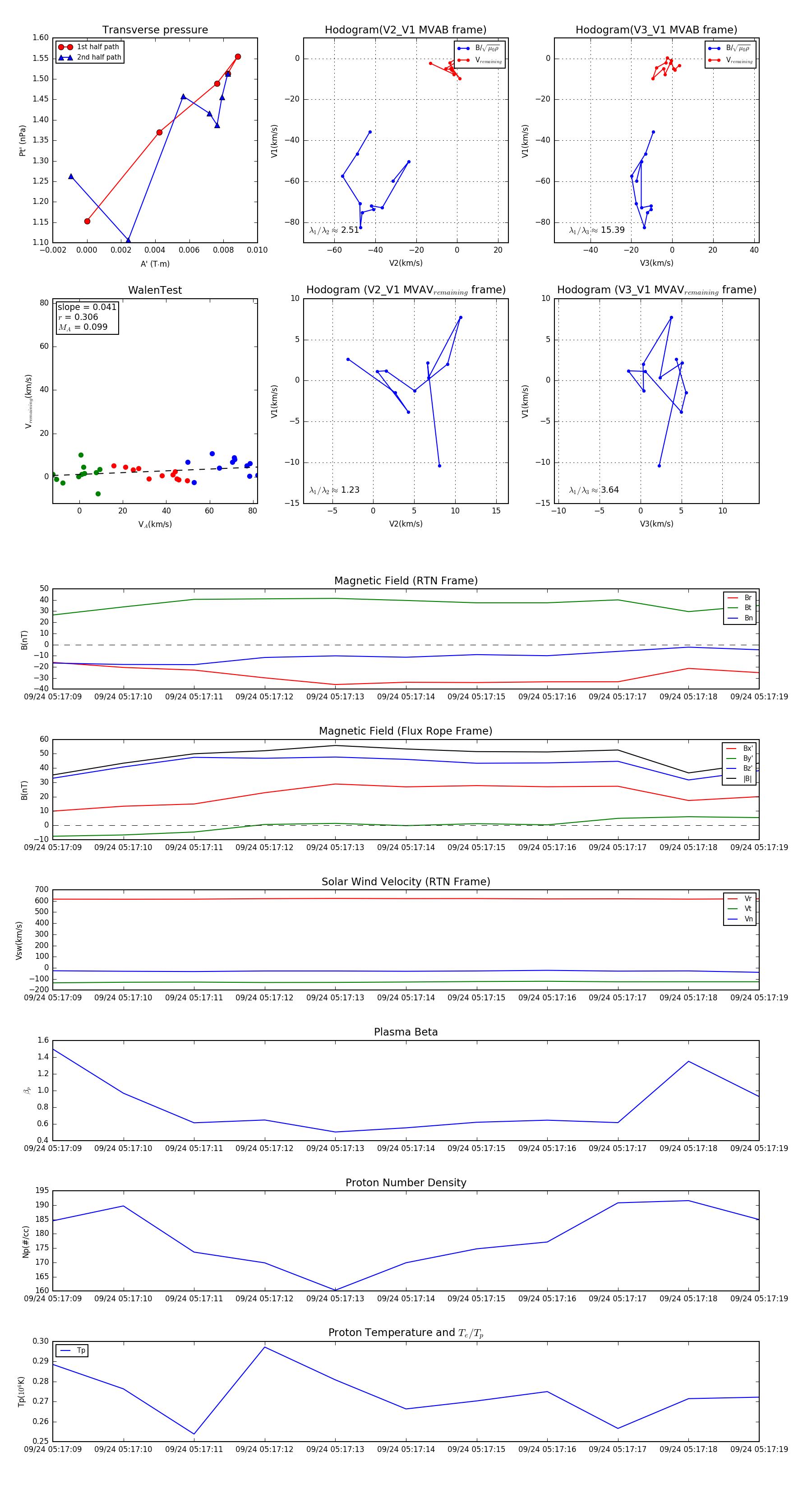
Flux Rope Event 2023-09-24 05:17:09 ~ 2023-09-24 05:17:19 (11 seconds)


plot