HOME   LIST
‹–   –›

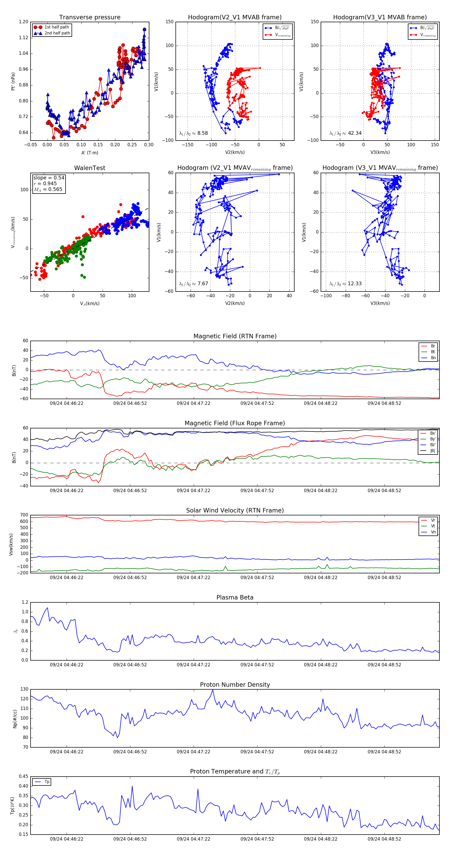
Flux Rope in 2023

Flux Rope Event 2023-09-24 04:46:05 ~ 2023-09-24 04:49:18 (194 seconds)


plot