HOME   LIST
‹–   –›

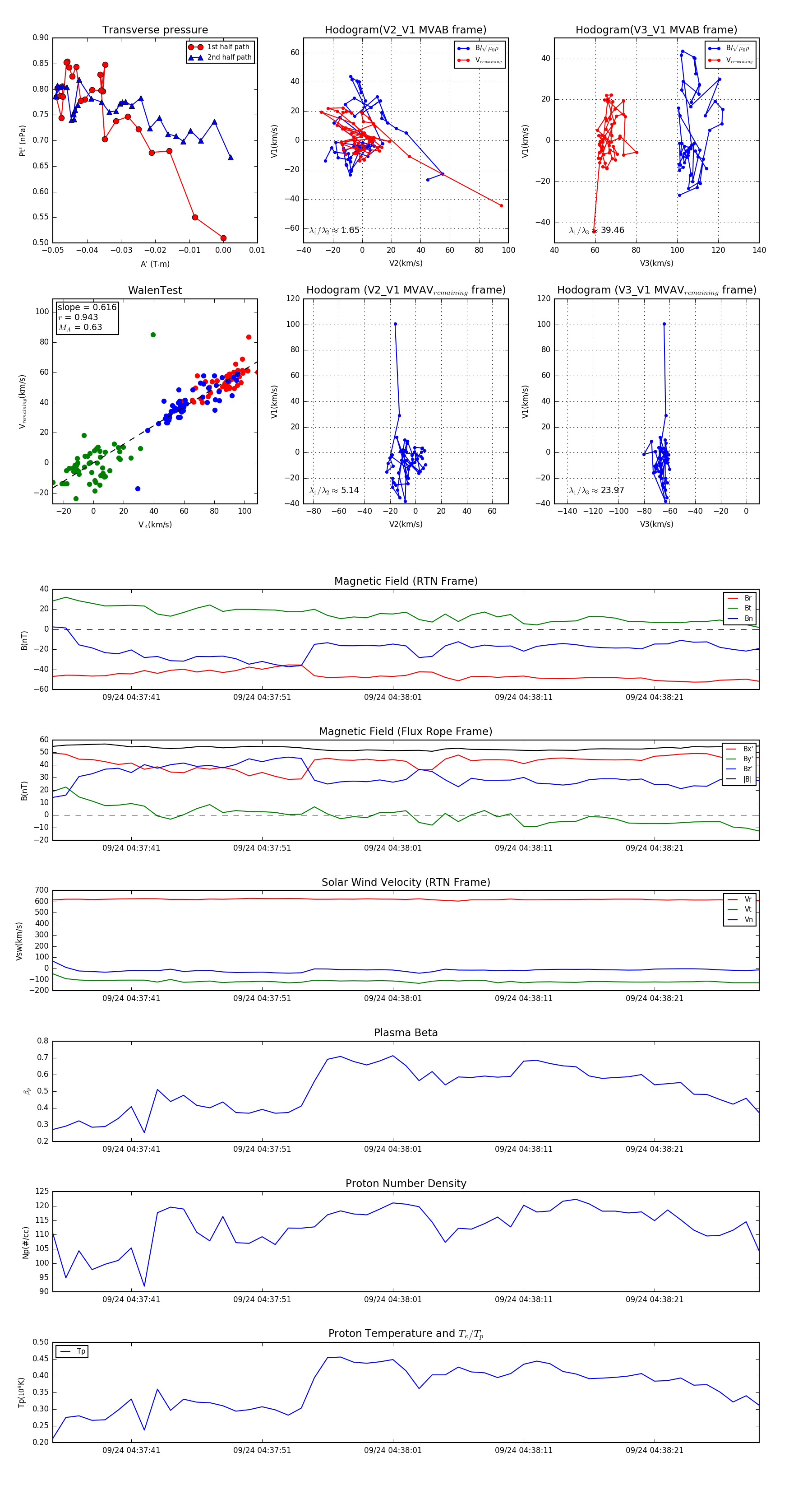
Flux Rope in 2023

Flux Rope Event 2023-09-24 04:37:35 ~ 2023-09-24 04:38:29 (55 seconds)


plot