HOME   LIST
‹–   –›

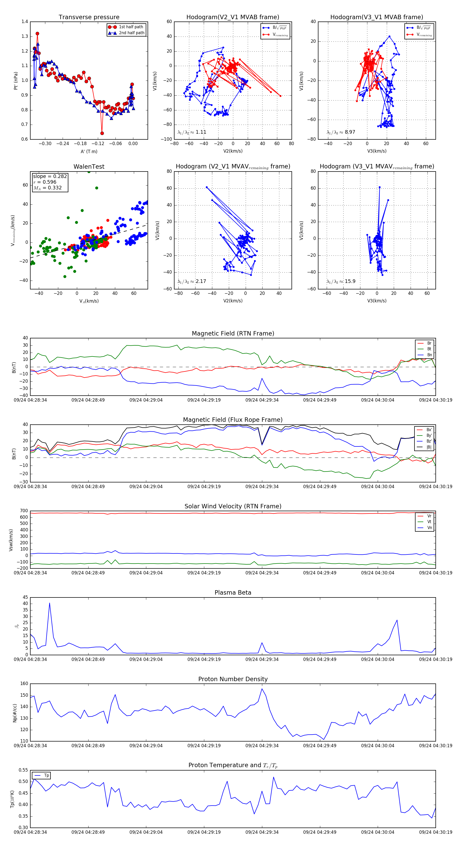
Flux Rope in 2023

Flux Rope Event 2023-09-24 04:28:34 ~ 2023-09-24 04:30:19 (106 seconds)


plot