HOME   LIST
‹–   –›

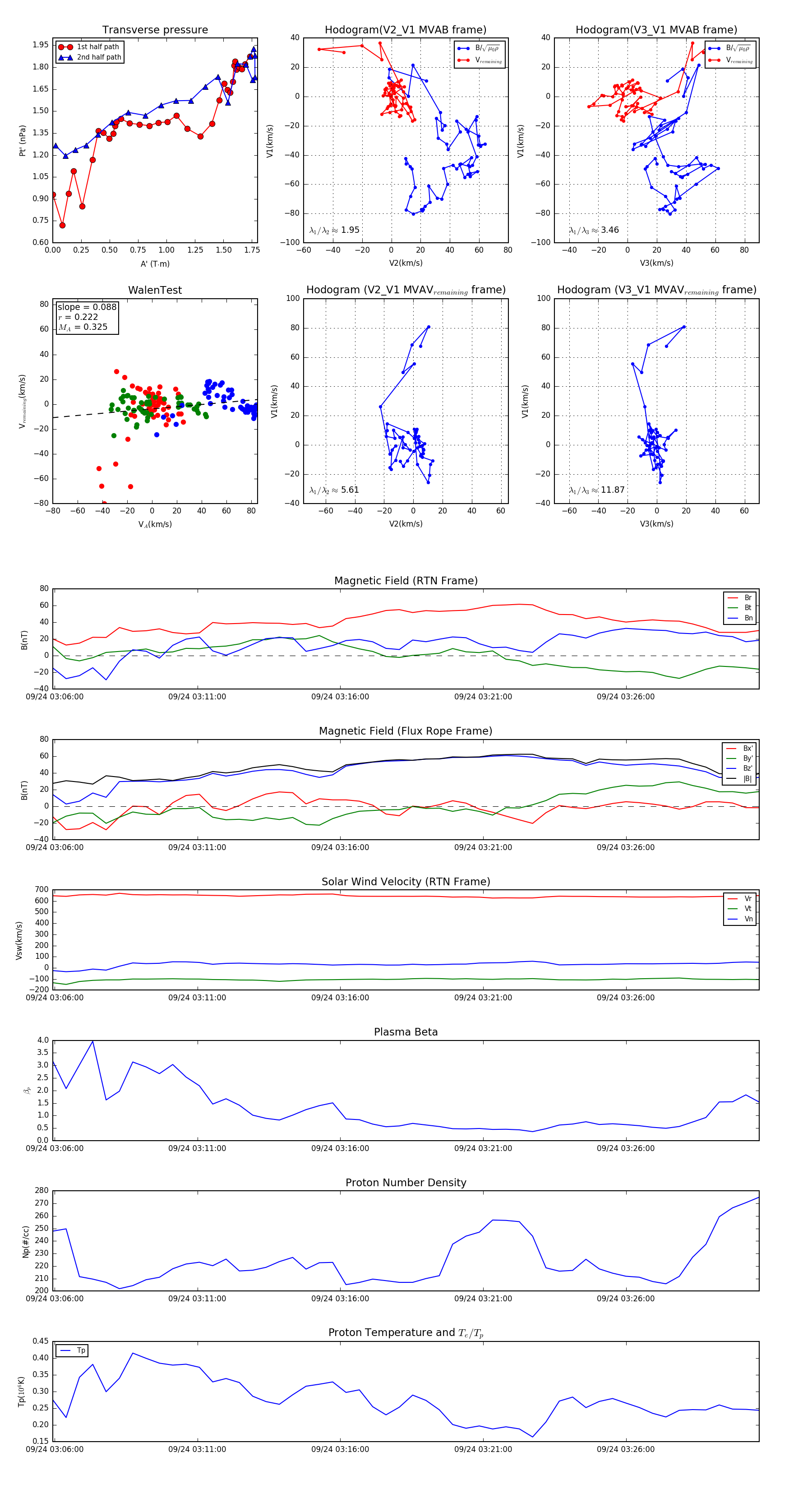
Flux Rope in 2023

Flux Rope Event 2023-09-24 03:05:56 ~ 2023-09-24 03:30:40 (1485 seconds)


plot