HOME   LIST
‹–   –›

Flux Rope in 2023

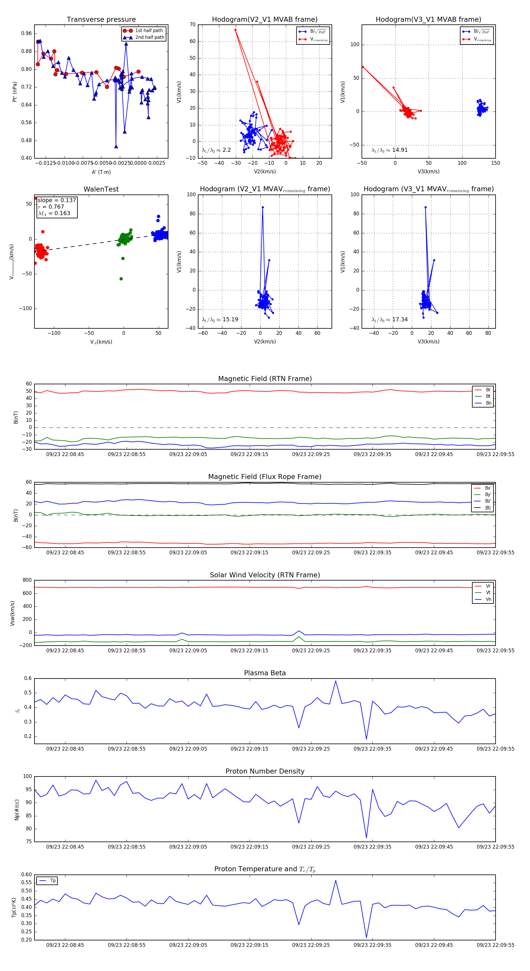
Flux Rope Event 2023-09-23 22:08:40 ~ 2023-09-23 22:09:55 (76 seconds)


plot