HOME   LIST
‹–   –›

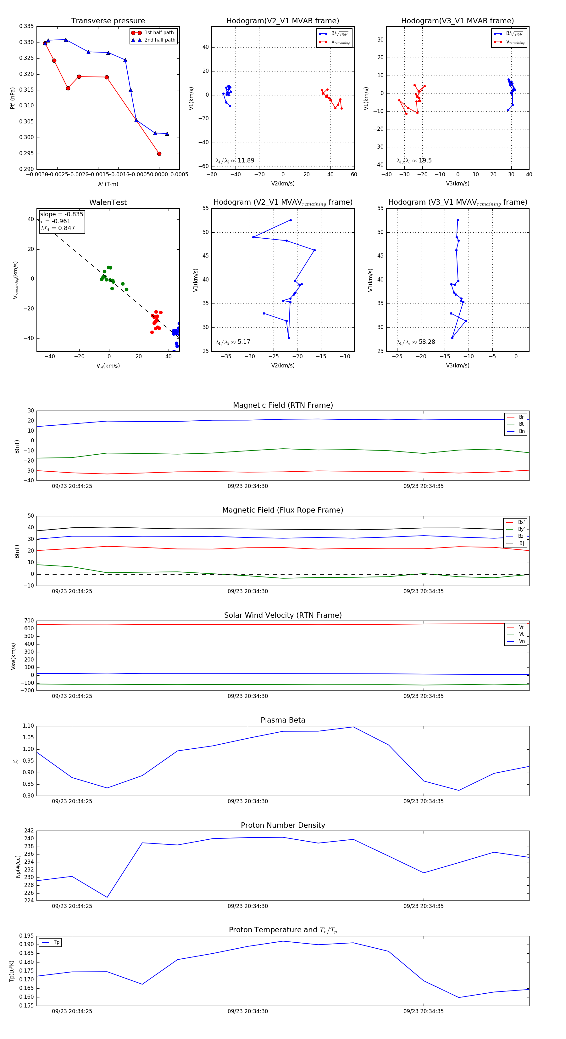
Flux Rope in 2023

Flux Rope Event 2023-09-23 20:34:24 ~ 2023-09-23 20:34:38 (15 seconds)


plot