HOME   LIST
‹–   –›

Flux Rope in 2023

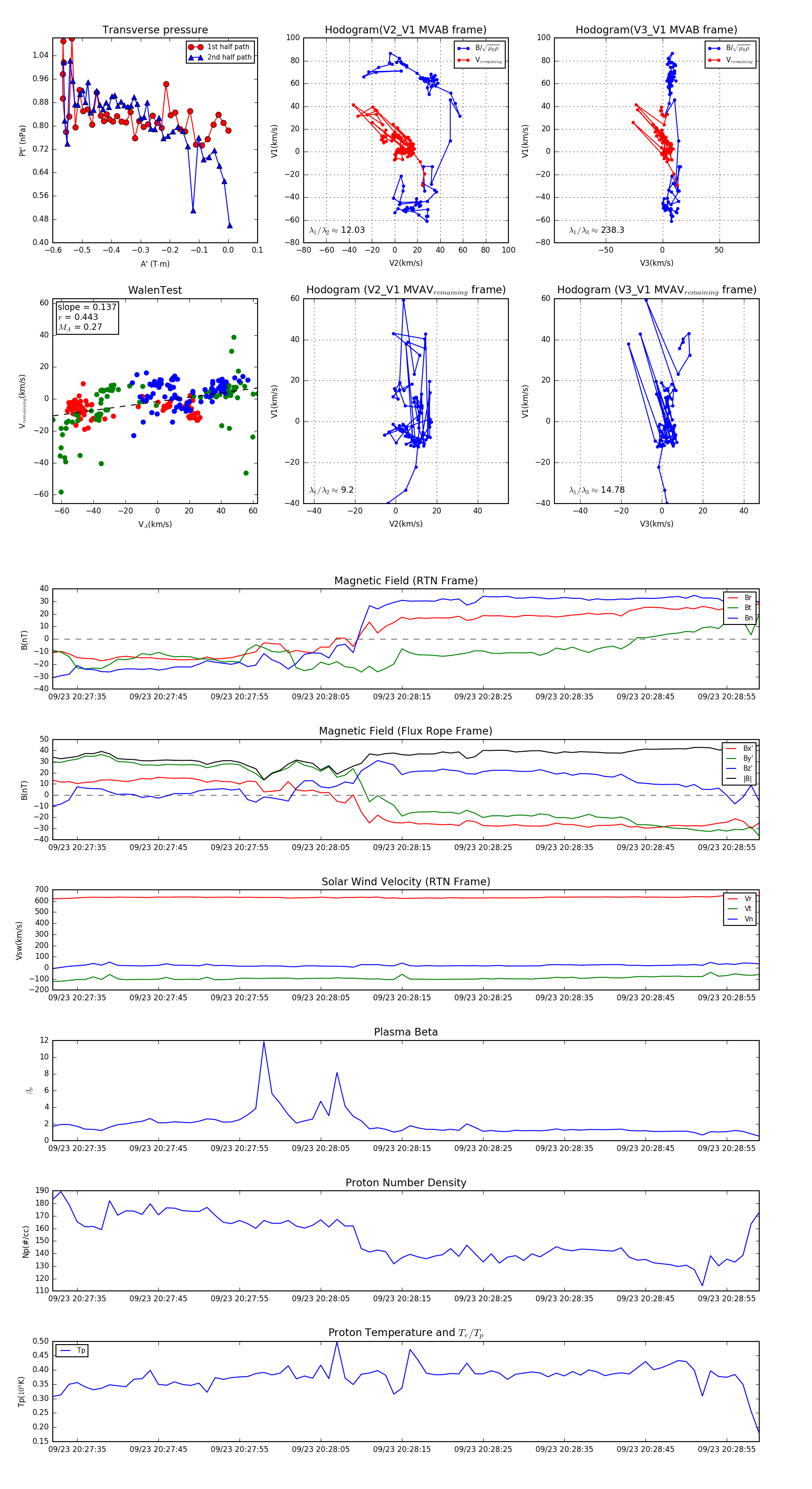
Flux Rope Event 2023-09-23 20:27:32 ~ 2023-09-23 20:28:59 (88 seconds)


plot