HOME   LIST
‹–   –›

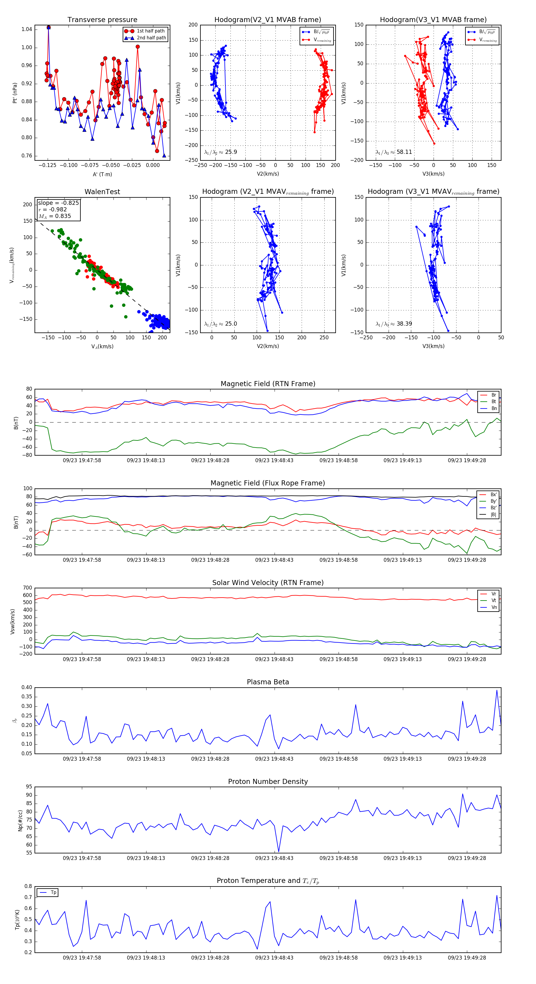
Flux Rope in 2023

Flux Rope Event 2023-09-23 19:47:47 ~ 2023-09-23 19:49:36 (110 seconds)


plot