HOME   LIST
‹–   –›

Flux Rope in 2023

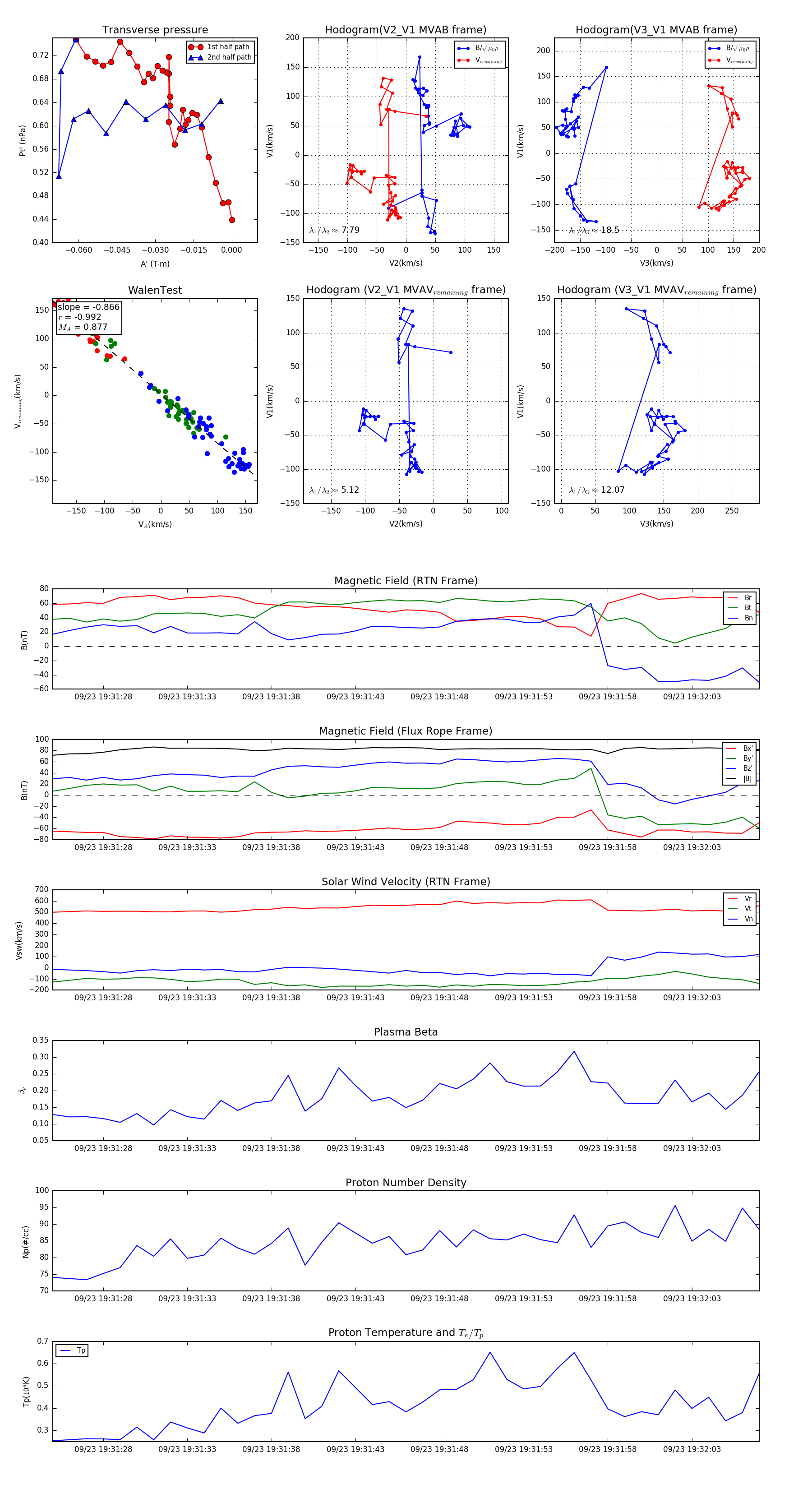
Flux Rope Event 2023-09-23 19:31:25 ~ 2023-09-23 19:32:07 (43 seconds)


plot