HOME   LIST
‹–   –›

Flux Rope in 2023

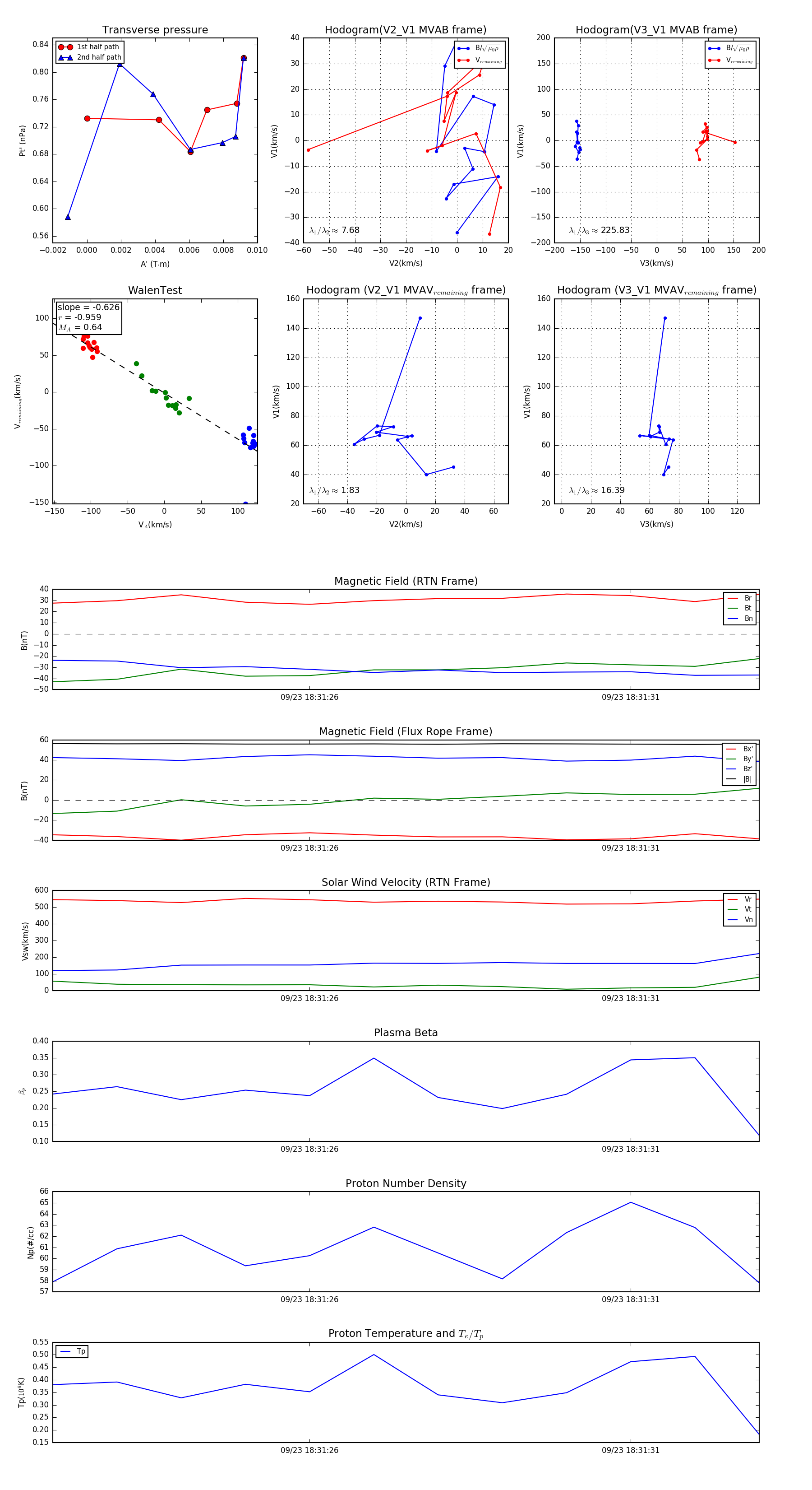
Flux Rope Event 2023-09-23 18:31:22 ~ 2023-09-23 18:31:33 (12 seconds)


plot