HOME   LIST
‹–   –›

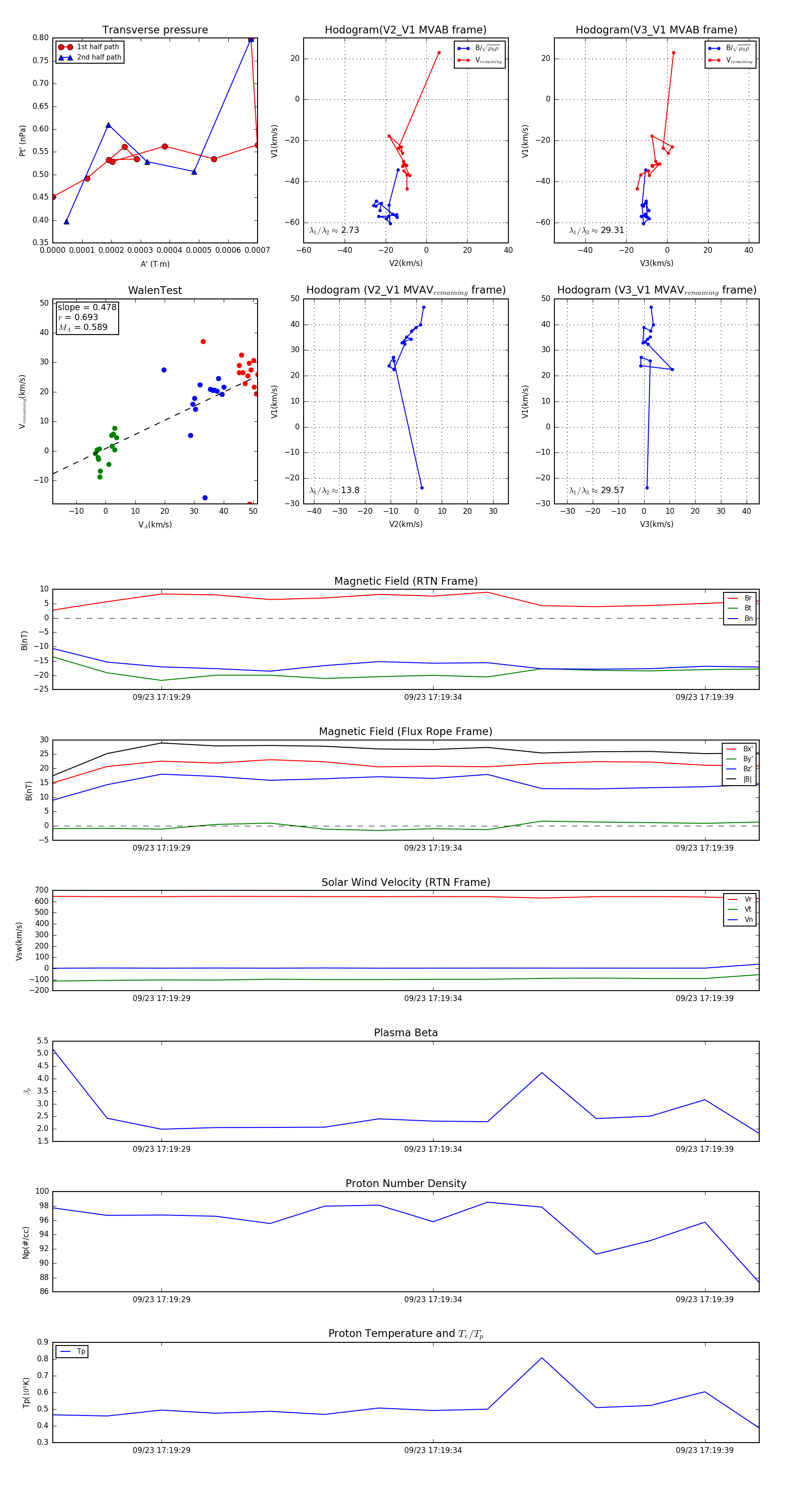
Flux Rope in 2023

Flux Rope Event 2023-09-23 17:19:27 ~ 2023-09-23 17:19:40 (14 seconds)


plot