HOME   LIST
‹–   –›

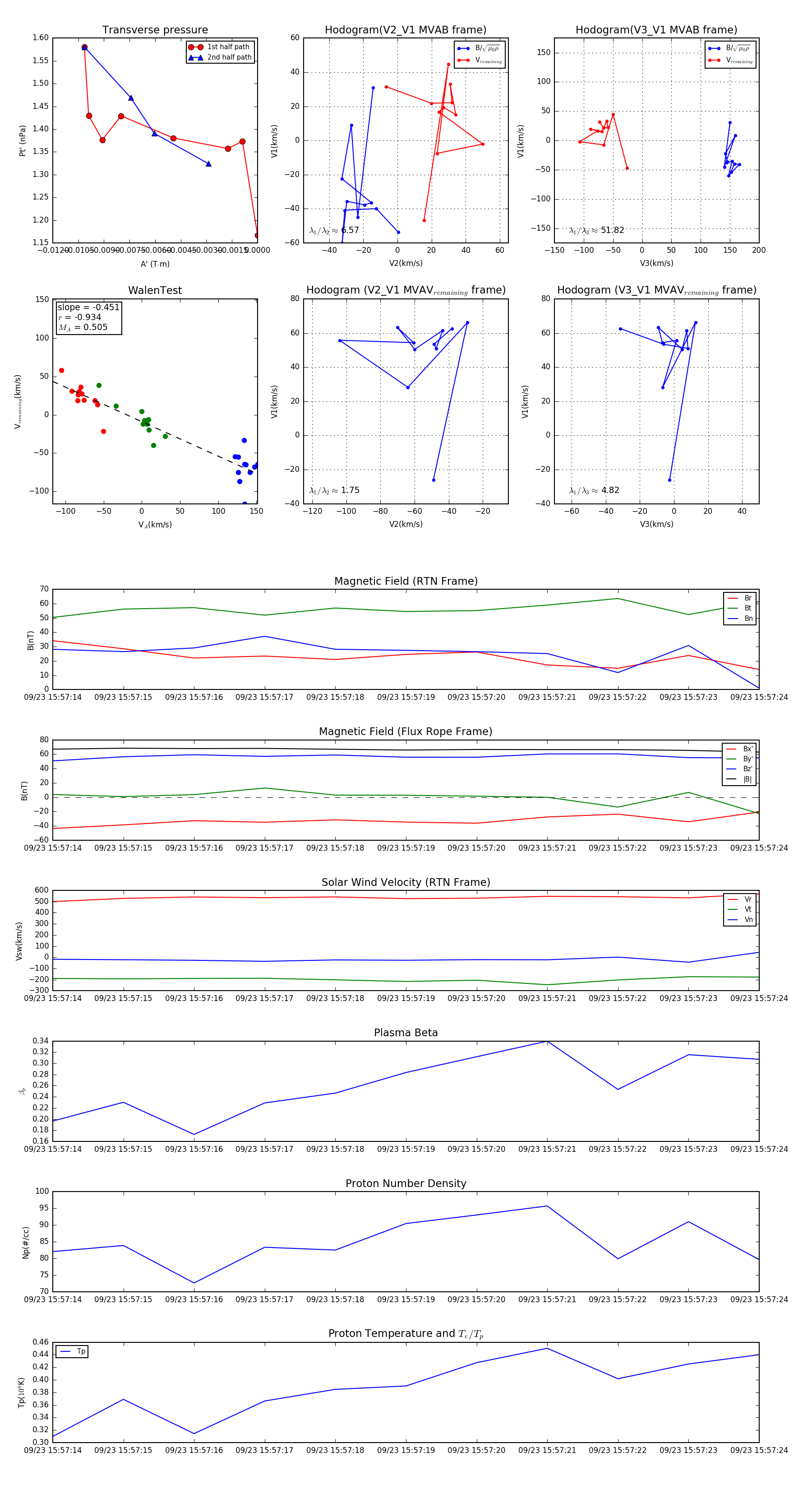
Flux Rope in 2023

Flux Rope Event 2023-09-23 15:57:14 ~ 2023-09-23 15:57:24 (11 seconds)


plot