HOME   LIST
‹–   –›

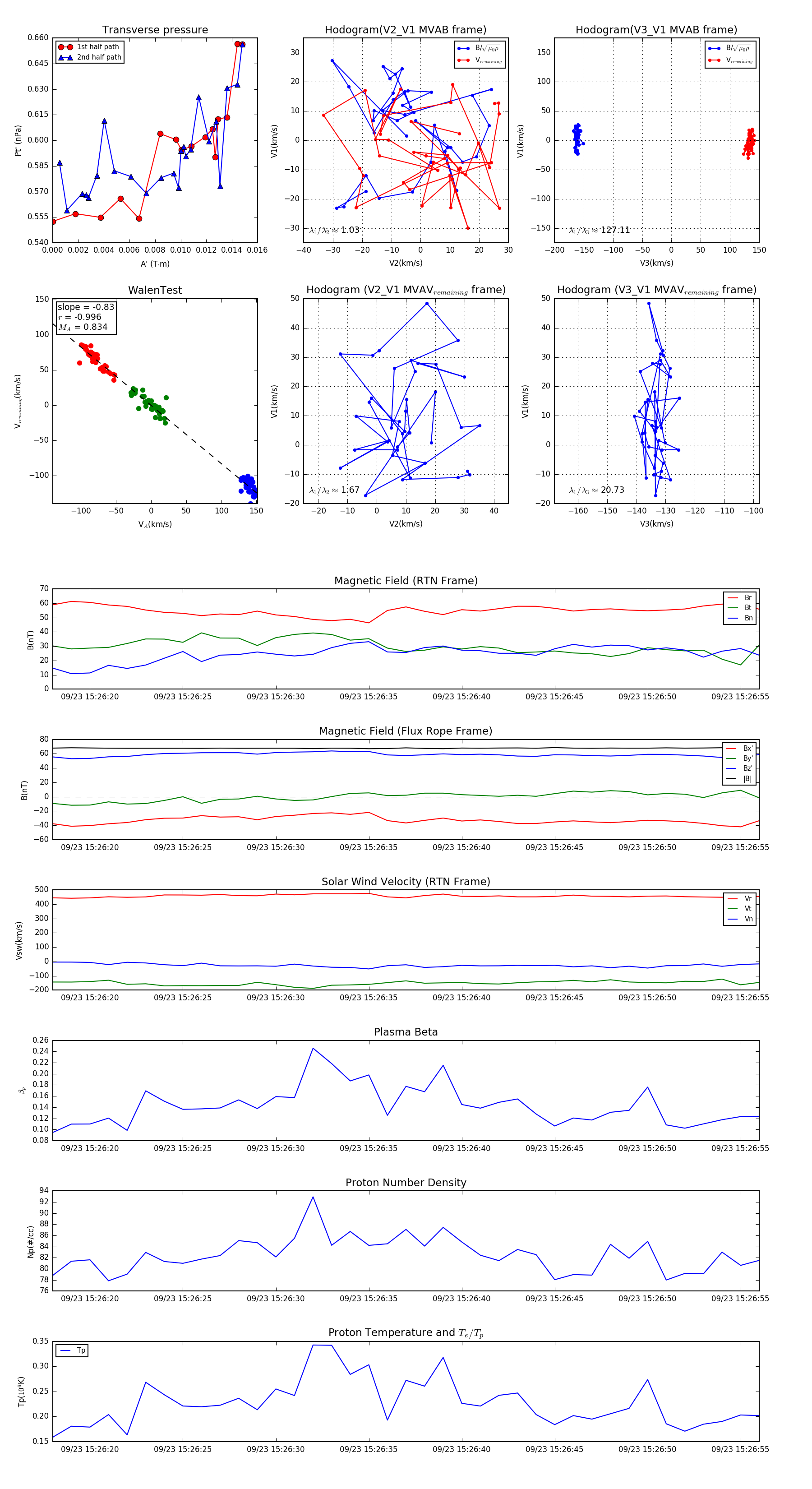
Flux Rope in 2023

Flux Rope Event 2023-09-23 15:26:18 ~ 2023-09-23 15:26:56 (39 seconds)


plot