HOME   LIST
‹–   –›

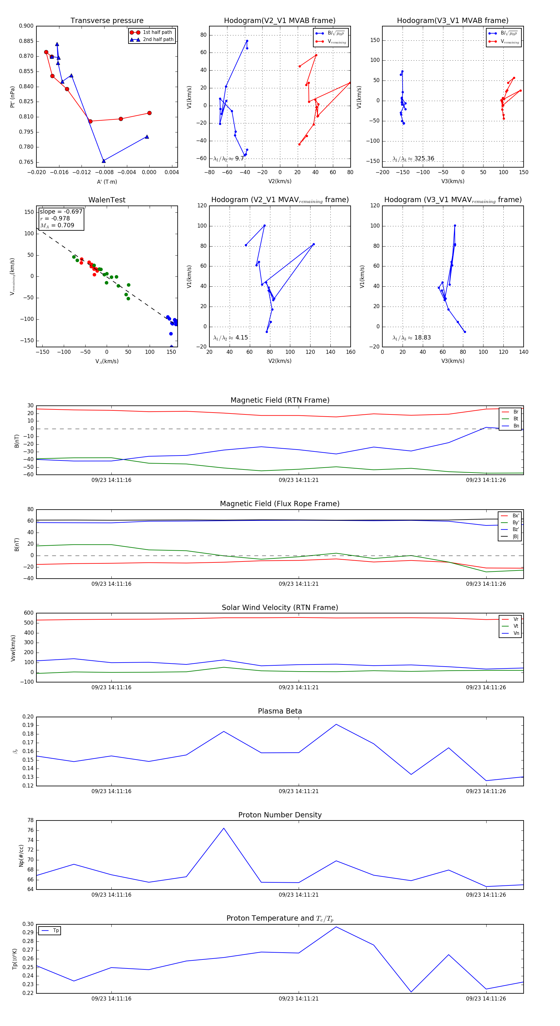
Flux Rope in 2023

Flux Rope Event 2023-09-23 14:11:14 ~ 2023-09-23 14:11:27 (14 seconds)


plot