HOME   LIST
‹–   –›

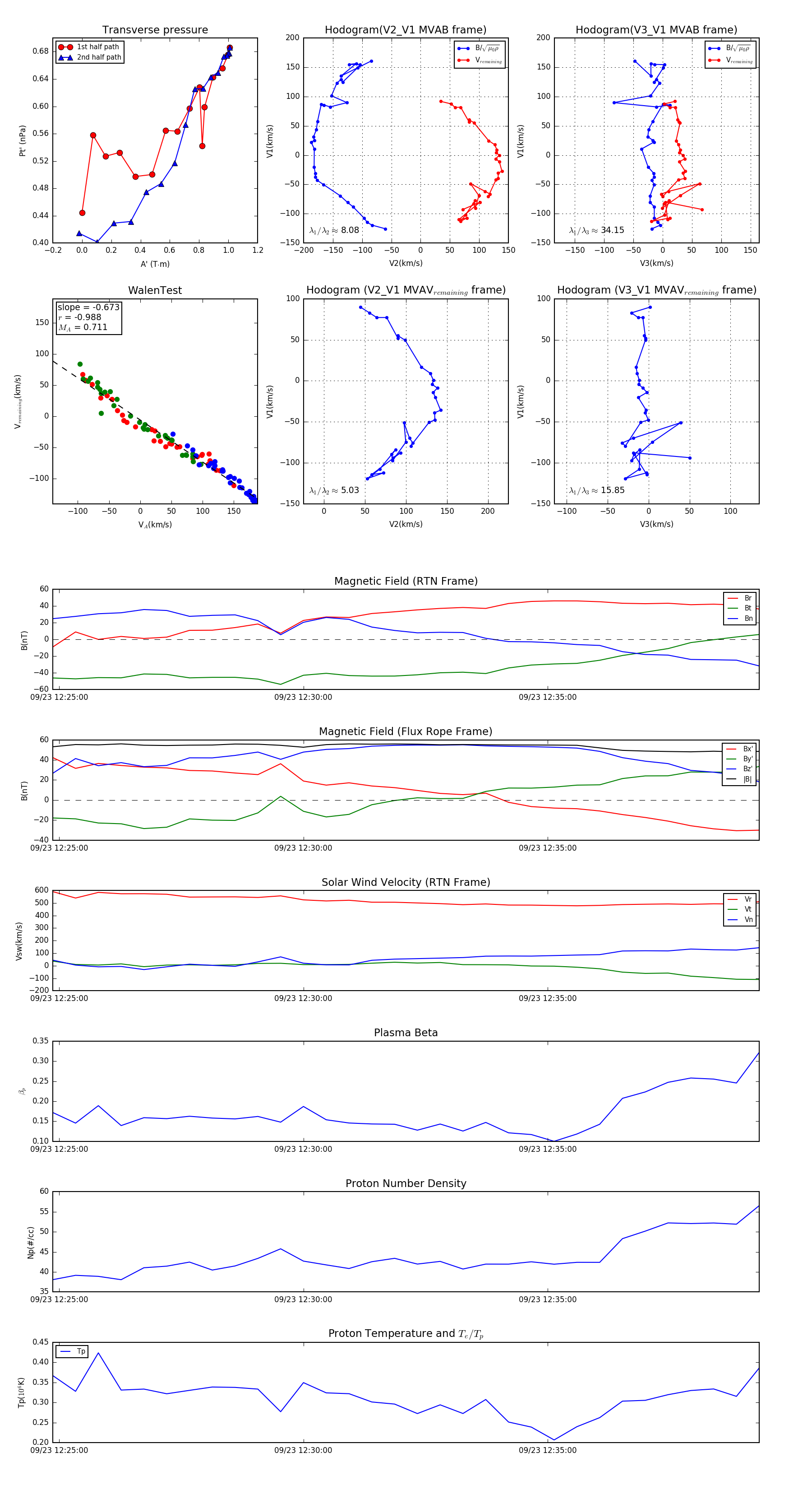
Flux Rope in 2023

Flux Rope Event 2023-09-23 12:24:52 ~ 2023-09-23 12:39:20 (869 seconds)


plot