HOME   LIST
‹–   –›

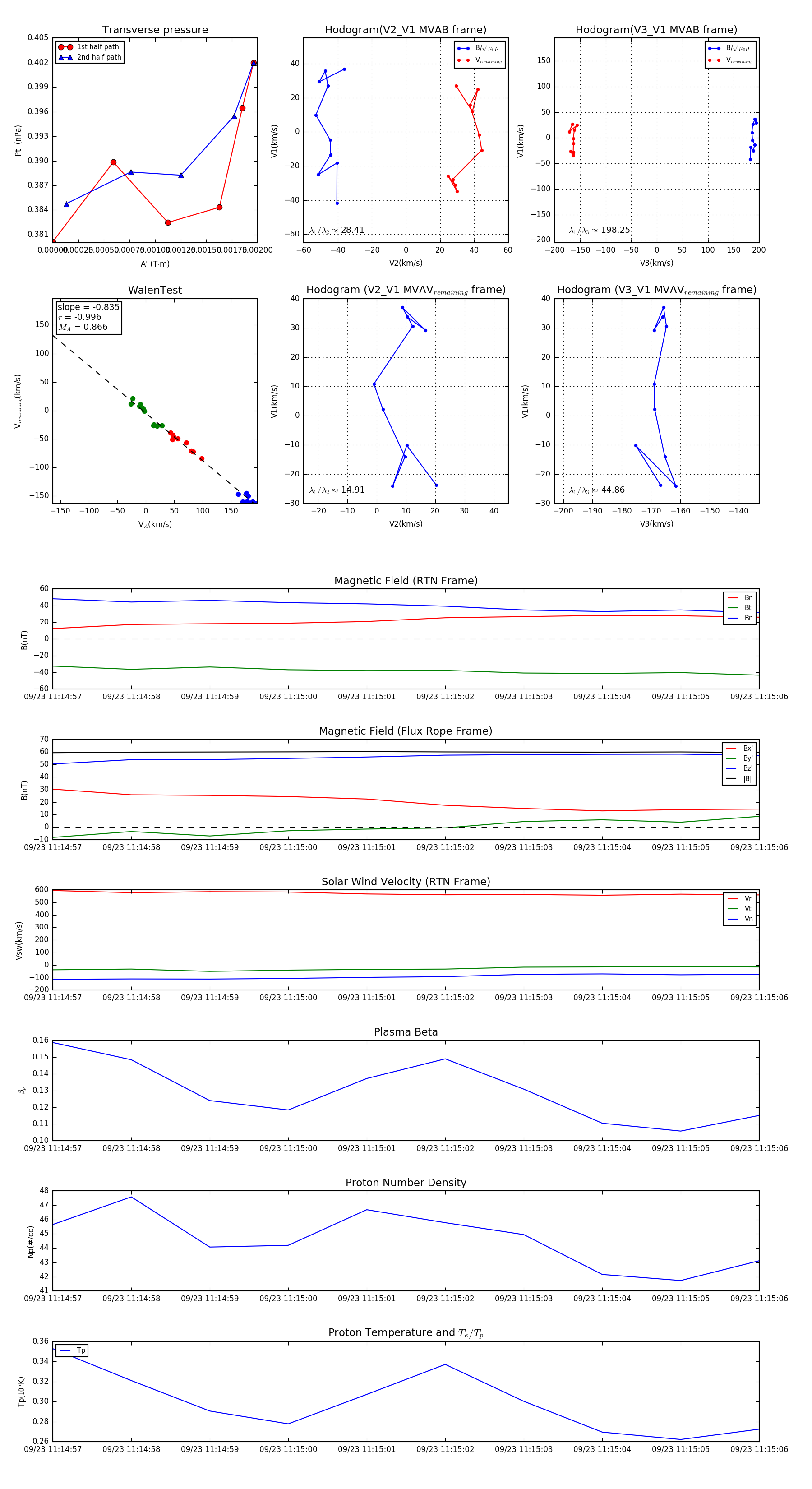
Flux Rope in 2023

Flux Rope Event 2023-09-23 11:14:57 ~ 2023-09-23 11:15:06 (10 seconds)


plot