HOME   LIST
‹–   –›

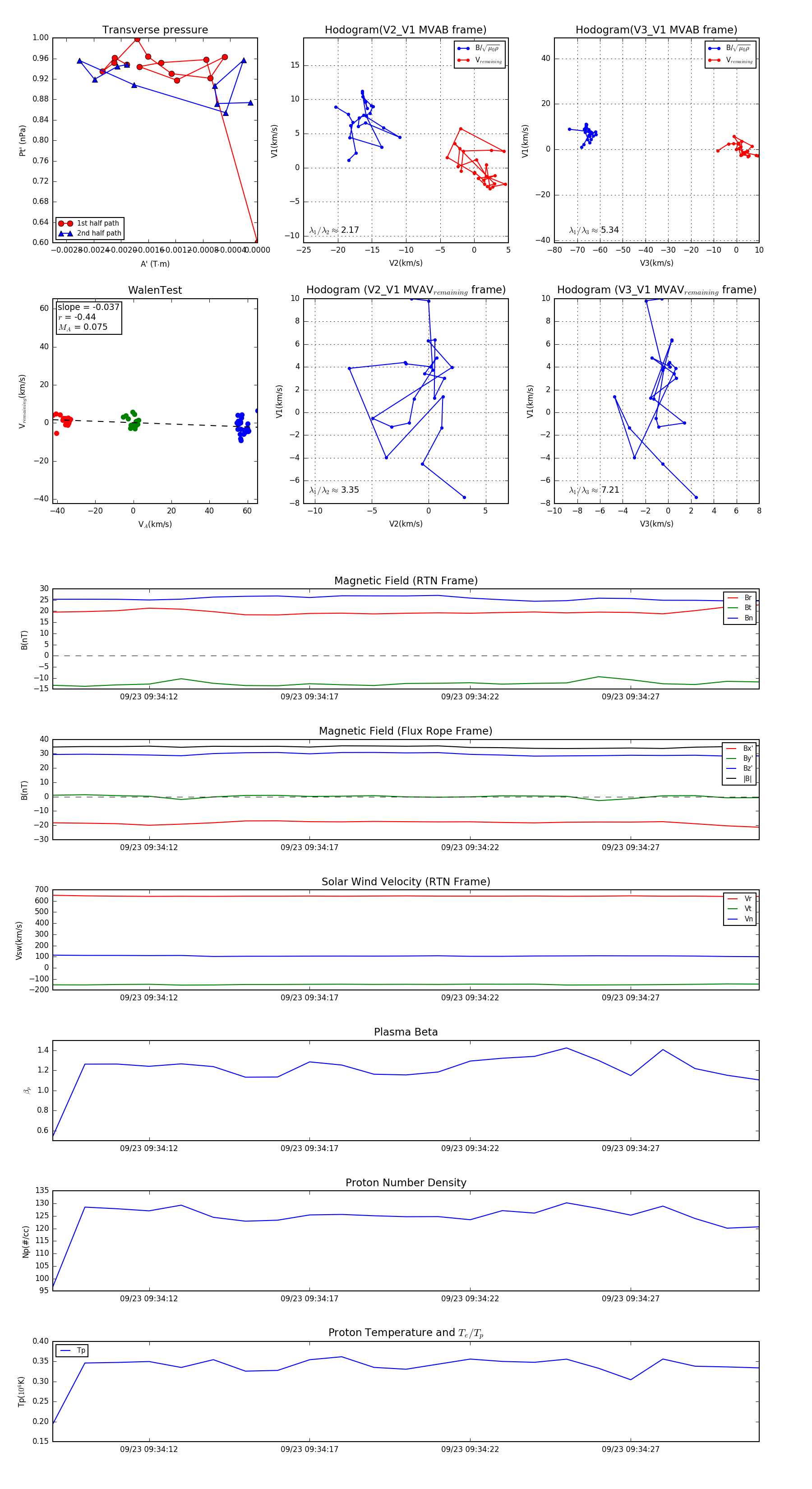
Flux Rope in 2023

Flux Rope Event 2023-09-23 09:34:09 ~ 2023-09-23 09:34:31 (23 seconds)


plot