HOME   LIST
‹–   –›

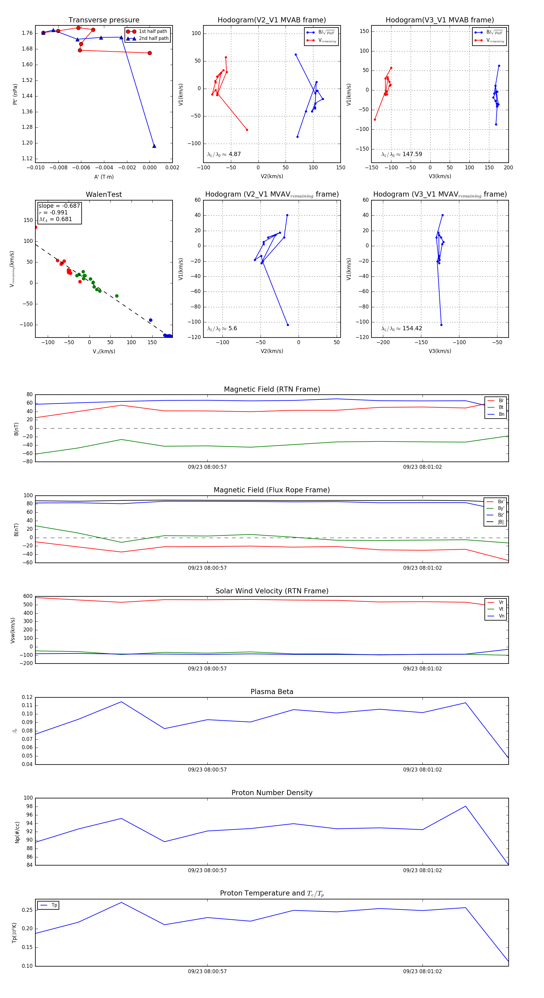
Flux Rope in 2023

Flux Rope Event 2023-09-23 08:00:53 ~ 2023-09-23 08:01:04 (12 seconds)


plot