HOME   LIST
‹–   –›

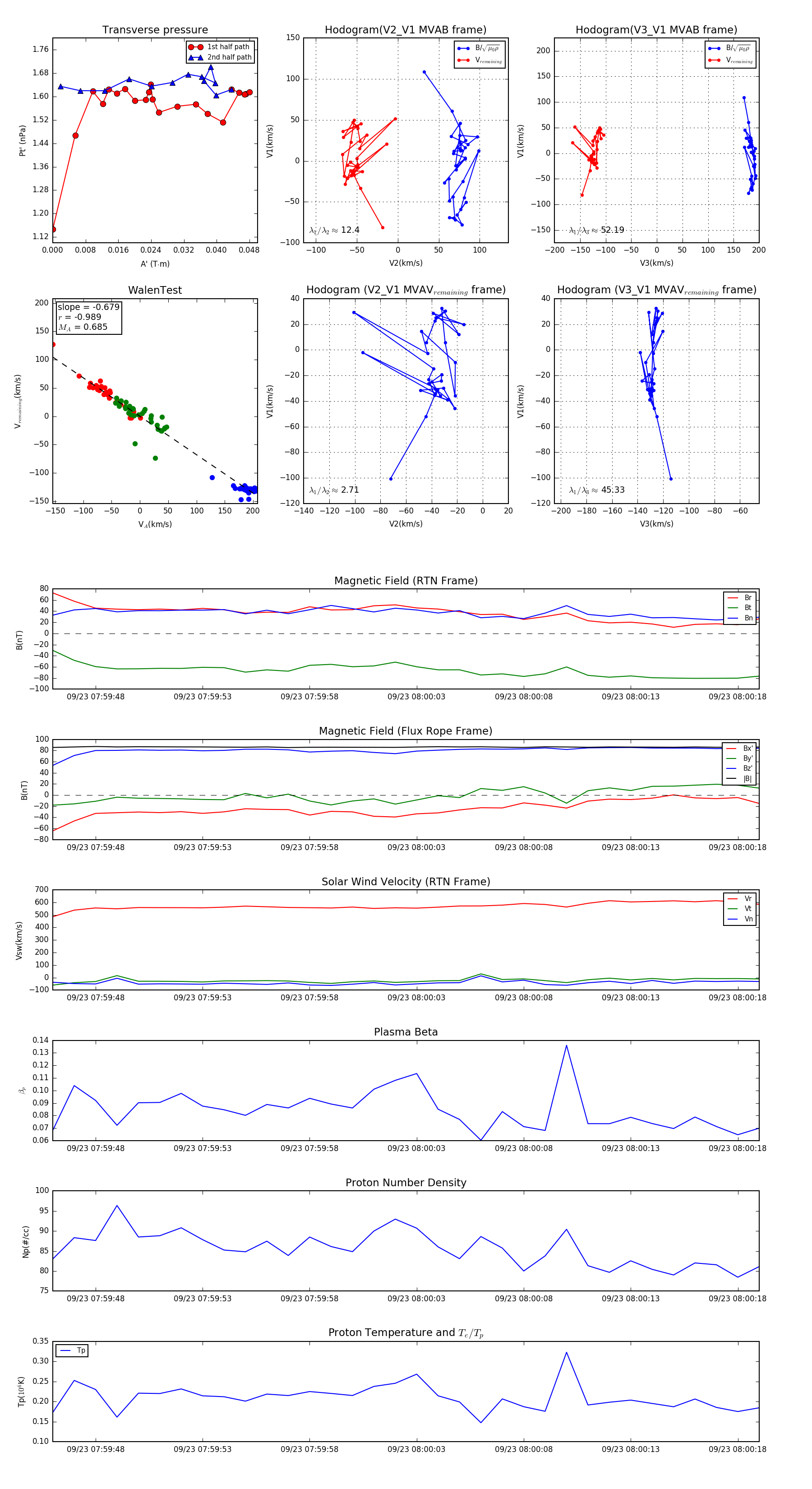
Flux Rope in 2023

Flux Rope Event 2023-09-23 07:59:46 ~ 2023-09-23 08:00:19 (34 seconds)


plot