HOME   LIST
‹–   –›

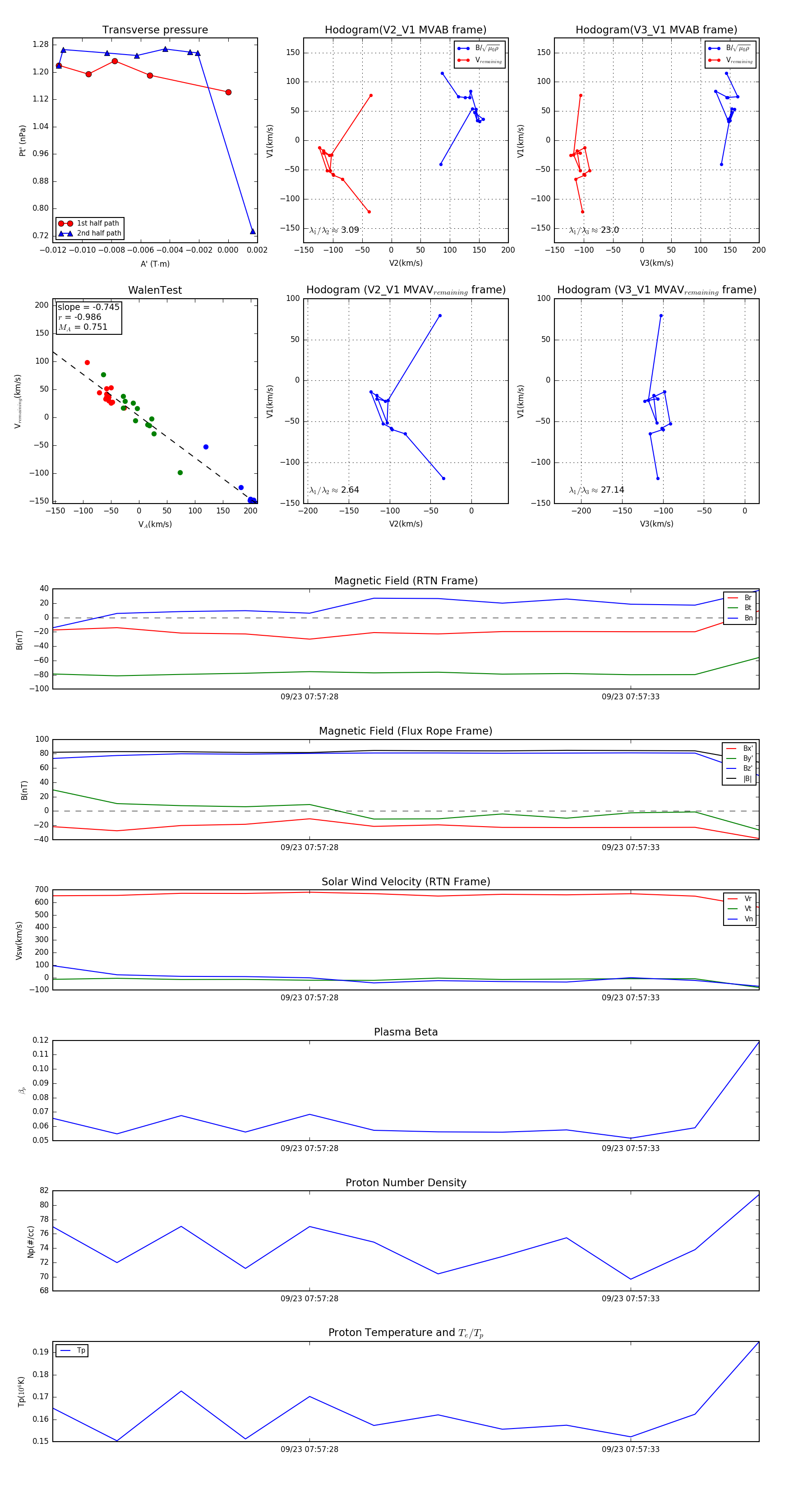
Flux Rope in 2023

Flux Rope Event 2023-09-23 07:57:24 ~ 2023-09-23 07:57:35 (12 seconds)


plot