HOME   LIST
‹–   –›

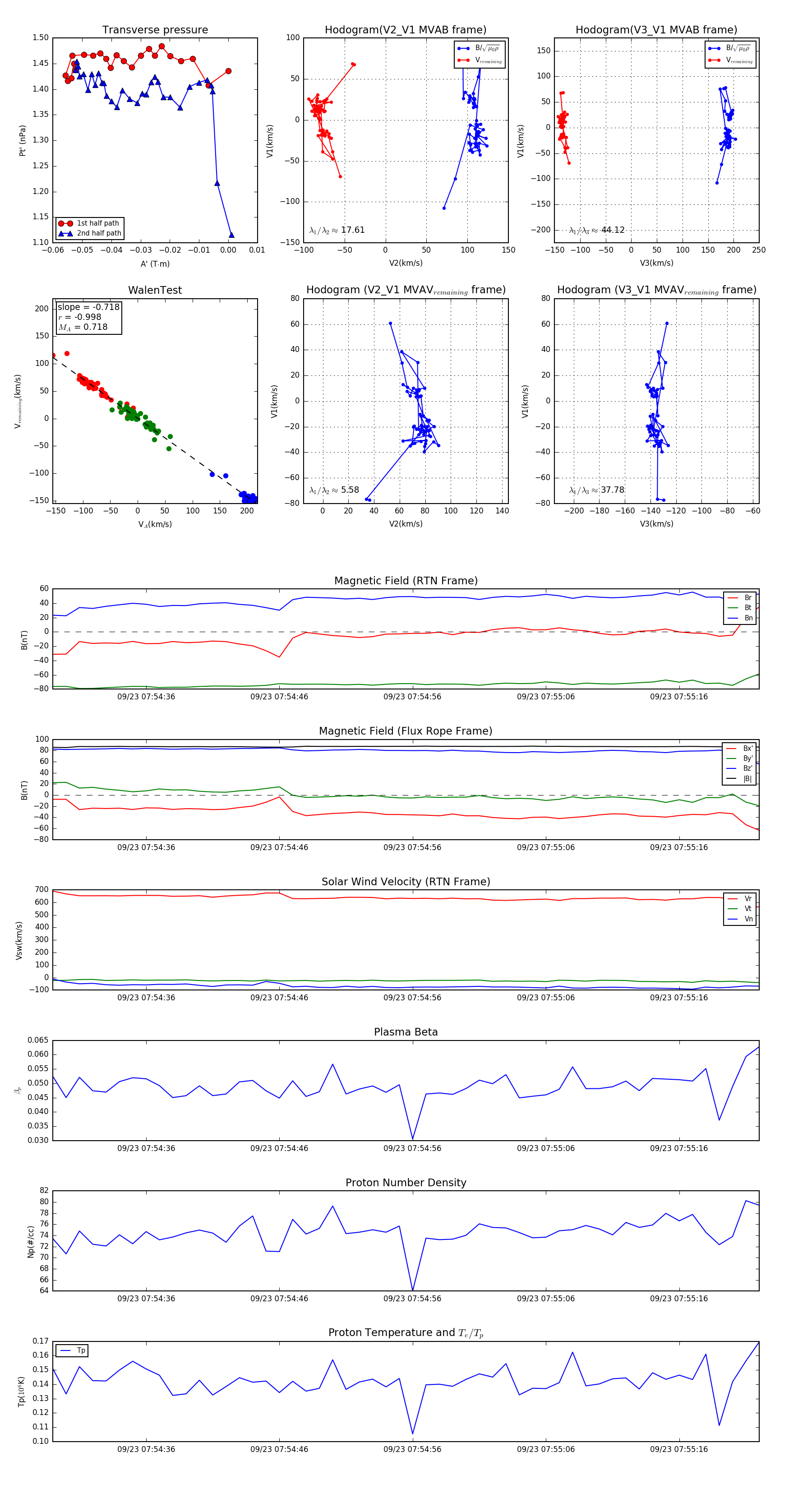
Flux Rope in 2023

Flux Rope Event 2023-09-23 07:54:29 ~ 2023-09-23 07:55:22 (54 seconds)


plot