HOME   LIST
‹–   –›

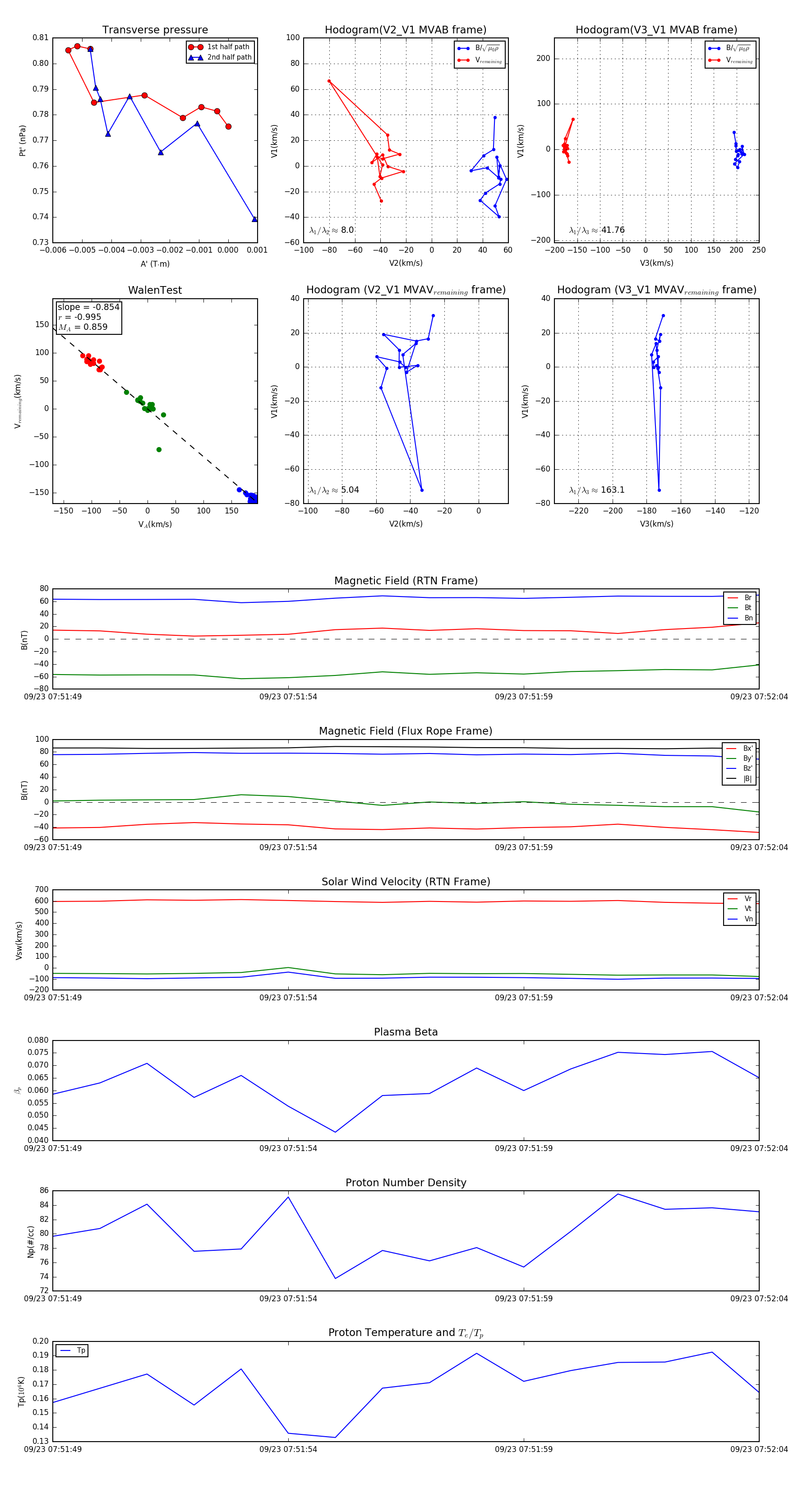
Flux Rope in 2023

Flux Rope Event 2023-09-23 07:51:49 ~ 2023-09-23 07:52:04 (16 seconds)


plot