HOME   LIST
‹–   –›

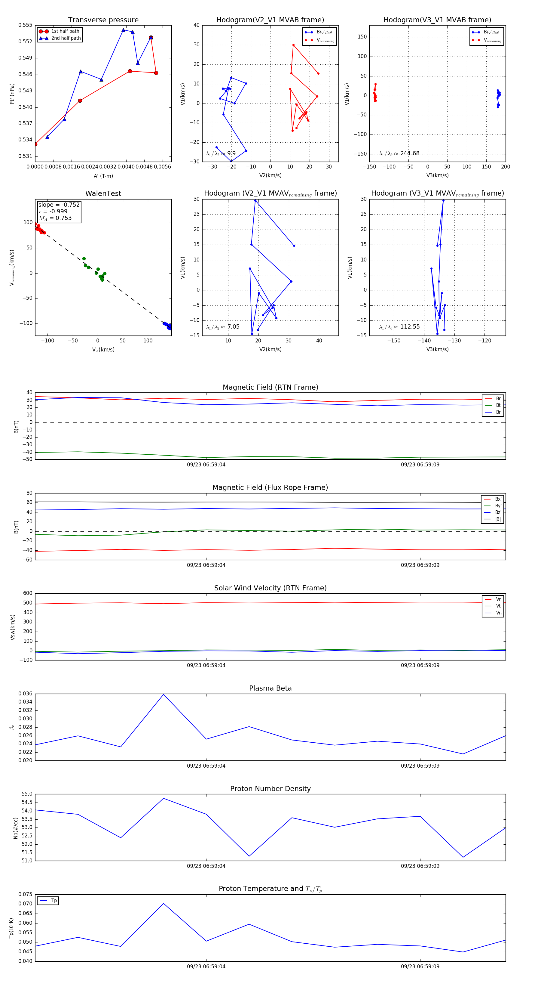
Flux Rope in 2023

Flux Rope Event 2023-09-23 06:59:00 ~ 2023-09-23 06:59:11 (12 seconds)


plot