HOME   LIST
‹–   –›

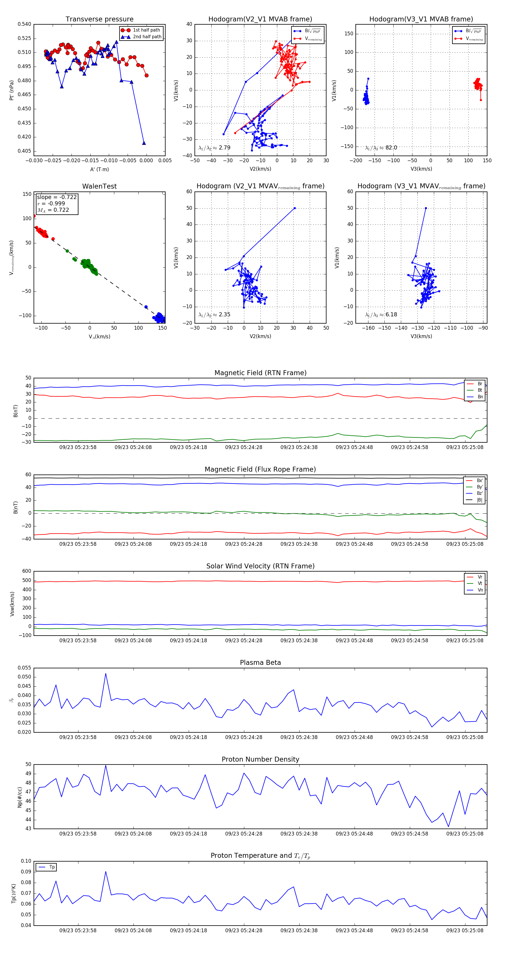
Flux Rope in 2023

Flux Rope Event 2023-09-23 05:23:50 ~ 2023-09-23 05:25:12 (83 seconds)


plot